今年上海小升初的“风向标”来了!上海三公学校报名时间定了:上海市实验学校(上实)、上海外国语大学附属中学(上外附中)、浦东外国语学校(浦外)正式发布招生简章——

上海三公学校简历模版领取

上海三公学校招生情况
先看重点:
✅ 上海三公学校报名时间:2026年4月10日—4月18日(不同学校截止时间略有差异)
✅ 评估时间:统一在4月18日
✅ 关键亮点:不限户籍!所有上海小学毕业生均可报名
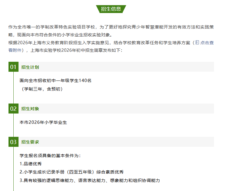
上海市实验学校(上实)
- 小升初招生人数:140人(与去年持平)
- 报名时间:4月10日(周五)10:00至4月15日(周三)10:00
- 评估时间:预计4月18日(与其他两校同步)
👉 特色路线:10年贯通制——小学4年+初中3年+高中3年,比常规学制节省2年时间!

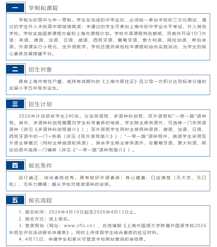
上外附中
- 总招生人数:240人(东校120人)
- 报名时间:4月10日–13日
- 评估时间:4月18日
👉 班型丰富:科创班、双语班、一带一路语种班,报前务必看清目标方向!
👉 重要提示:勾选“接受调剂到东校”可增加录取概率

浦外
- 总招生人数:430人(其中浦东本地370人)
- 报名时间:4月10日–13日
- 评估时间:4月18日
👉 特点鲜明:✔️ 和虹口上外附中独立招生,官网分别报名✔️ 招生名额多,浦东孩子冲榜首选!✔️ 提供住宿,外区家庭也安心,住校生活省心又高效

上海三公学校备考规划
一至四年级家长们是不是看上海三公学校报名时间蠢蠢欲动了呢,孩子想上岸上海三公学校如何备考?
想拿下上海三公,绝不能靠临时抱佛脚,这是一场拼规划、拼底蕴的持久战。

针对不同年级,备考重点必须精准对位:
🔹 1-2年级|打好地基,兴趣先行
- 培养良好学习习惯:按时写作业、专注听讲、整理书包,养成自律意识
- 数学启蒙:参加袋鼠数学、SASMO等趣味竞赛,每日练20道计算题,提升思维敏感度
- 英语启蒙:绘本阅读(如《牛津树》)+ 动画片积累词汇(500–1000词),尝试KET考试检验成果
🔹 3-4年级|双线突破,提前布局
- 校内成绩保优:争取市优,简历加分项
- 数学进阶:系统学Pre-AMC8课程,四年级参加AMC8,目标首考≥15分
- 英语强化:完成KET后冲刺PET,词汇量达2500+,每周精读+泛读训练,小托福专项练习,目标850分以上
🔹 5年级|冲刺期,精准发力
- 竞赛冲刺:AMC8目标22分以上(前1%),高频刷真题+错题归纳
- 语言提分:小托福目标865+,强化阅读速度、写作逻辑、学术词汇(3500–4000词)
- 材料准备:梳理荣誉证书、竞赛奖项,制作亮点简历;模拟面试题(逻辑题/即兴演讲),提升临场表现力
上海三公学校培训课程
机构针对上海三公学校如何备考开设专项培优班,课程体系全面覆盖三公备考核心项目:
根据孩子基础年级提供定制化课程(Pre-AMC8 / AMC8 / 小托福 / 袋鼠 / KET/PET 自由组合),精准匹配孩子的实际基础:
🔸 1-2年级: 袋鼠竞赛 + KET
➡️ 扎根启蒙🔸 3-4年级: Pre-AMC8 + 小托福基础
➡️ 双线突破🔸 4-5年级: AMC8 + 小托福冲刺
➡️ 拔高突围

✅班型选择:3-8人小班,1v1课程
✅适合学生:线上直播课,线下面授课
✅授课语言:中英文双语/纯英文课程
✅授课地点:上海徐汇、浦东、黄浦、闵行共9个校区

