Scholastic Art & Writing Awards竞赛简介

Scholastic Art & Writing Awards成立于1923年,是美国历史最悠久和最负盛名的青少年艺术与写作比赛,每年举行一次,旨在发掘学生的原创能力。全美及加拿大地区7-12年级的学生均有资格报名参加。
参加2026年Scholastic Art & Writing竞赛的学生,从美东时间2025年10月1日开始,可以在官网提交作品了!
竞赛详情
参赛资格01ELIGIBILITIES
参赛学生须年满13岁、正就读7~12年级、居住在美国或加拿大境内。
比赛时间线02TIMELINE
2026赛季已开启报名,请关注官网信息;12月至次年1月停止提交作品(因地区而异)。
参赛作品要求03INSTRUCTIONS
- 参赛作品应主要使用英语。可包含少量其他语言的单词或短语。
- 参赛作品必须是个人作品,不接受与他人合作的作品。
- 稿件任何地方(包括页眉或标题页等区域)均不得出现任何识别性信息,包括作者姓名。
- 在非虚构作品中,如涉及现实生活中的普通人,请使用虚构姓名。公共人物或历史人物的姓名则无需更改。
- 不鼓励使用超链接、插图、照片或图形。
- 必须注明引用来源。对引用格式不做特别要求。
- 不接受PDF格式的文件提交。并非所有评委都能查看PDF文件。
参赛作品类型04WRITING CATEGORIES
2026年新规定
取消"幽默 (Humor )"类别
原计划投稿至"幽默"类别的作品可投递至其他写作类别,如:"短篇故事(Short Story)" 或 "微小说(Flash Fiction)"。
"科幻与奇幻(The Science Fiction & Fantasy category)"类别更名为"推想小说(Speculative Fiction)"
"戏剧剧本(the Dramatic Script)"类别更名为"剧本与脚本(Screenplays & Scripts)"
评论文章 Critical Essay
旨在就特定观点或主题(如艺术或媒体评论、议论文、观点文章等)告知或说服读者的写作。字数应在500-3,000字之间。
微型小说Flash Fiction
极短篇的小说,以简洁为特点。每篇作品应包括开头、中间和结尾,讲述一个完整的故事。字数应在1,000字以内。
新闻Journalism
就有新闻价值的话题或时事进行宣传和教育的写作,比如在报纸、杂志或网络媒体上发表的作品。其特点是陈述事实或描述事件。字数应在500-3,000字之间。
小说Novel
参赛作品必须是参赛者个人创作的一篇长篇小说的节选,节选应为小说完整的一章、或某一章中的一节。节选的长度不应超过3,000字。除了上述节选外,还必须提交250字的小说摘要。摘要的字数不计入前面提到的节选的字数内。不接受已出版作品的改编或续集。
散文与回忆录
Personal Essay & Memoir
基于作者观点、经验和/或情感的非虚构作品,探讨对作者具有重要意义的某个话题或事件。字数应在500-3,000字之间。
诗歌Poetry
诗歌写作。可包括但不限于散文诗、自由诗、格律诗、歌词和口语诗。每首诗歌的长度应在3-100行之间。
剧本与脚本
Screenplays & Scripts
前身为"戏剧剧本(Dramatic Script)"
使用对话、动作和舞台指导来讲述故事的作品,包括为电视、电影或舞台创作的剧本。字数限制:500–3,000字。如果剧本超过3,000字,可附上一份250字的概要。
短篇小说Short Story
以散文写就的虚构叙事作品。字数应在1,000-3,000字之间。
推想小说Speculative Fiction
前身为"科幻与奇幻(Science Fiction & Fantasy)"
涉及科幻、奇幻、恐怖、反乌托邦小说或架空历史等类型的写作。此类写作将超自然、魔法、未来主义、科学或技术主题作为叙事的关键元素。也包括侧重于世界构建、神话等的短篇故事或散文。字数限制:500–3,000字。
写作作品集Writing Portfolio
(仅限应届毕业班学生)
由 6 篇各具特色的作品组成的作品集,这些作品应能展现出作家的多样性、写作技巧和风格的多元化,以及成熟、连贯的独特文笔。作品可以来自一个类别,也可以是多个类别的任意组合。最多可提交两份写作作品集,但不得在两份作品集中提交相同的作品。字数限制:100–500字。
说明:
1. 更为详细的写作类型介绍,请参见官网说明。
2. 如果学生在参加辅导时没有意向写作类型,可与我们的指导教师讨论后确定。
竞赛奖项05By Awards
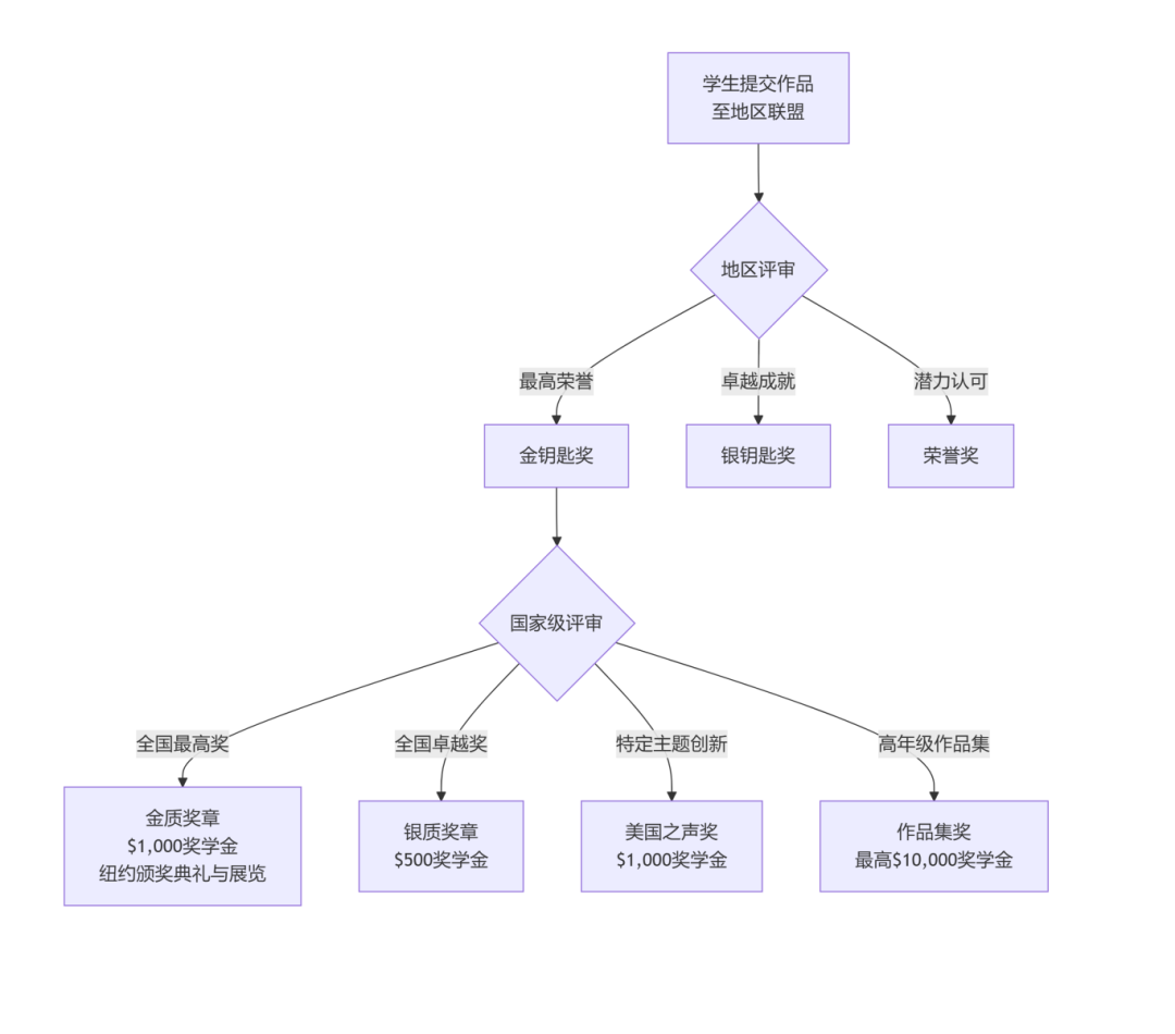
奖项主要分为两个主要层级:地区性奖项和国家级奖项。

地区性奖项
这是竞赛的第一轮评选。学生首先向其所属地区(美国、加拿大或美国学校在海外的分部)的联盟提交作品。
金钥匙奖
- 性质:地区最高荣誉。
- 意义:获得此奖项的作品代表了该地区最杰出的作品,具有极高的艺术或文学水准。
- 晋级:所有金钥匙奖获奖作品会自动进入国家级评审,角逐国家级奖项。
银钥匙奖
- 性质:地区卓越荣誉。
- 意义:表彰在技术和创意上表现出色的作品,是仅次于金钥匙奖的重要荣誉。
荣誉奖
- 性质:地区认可荣誉。
- 意义:表彰在作品中展现出巨大潜力和才华的学生。
美国视觉与文学艺术提名奖
- 这是一个特殊类别,由参与的合作机构提名学生,其作品同样会进入地区评审。
地区级奖项的获得者通常会获得证书,并在当地举办展览或颁奖典礼以示表彰。
国家级奖项
这是竞赛的最高级别荣誉,从所有地区级的“金钥匙奖”作品中评选而出。国家级奖项又分为几个类别:
金质奖章
- 性质:竞赛的最高荣誉,相当于全国总冠军。
- 评选:从每个艺术和写作类别中评选出极少数(通常每个类别约10-20名)最杰出的作品。
- 奖励:奖金:1,000美元的奖学金。邀请:获奖者及一位家属将被邀请参加在纽约卡内基音乐厅举行的盛大国家级颁奖典礼。展览:作品在纽约市的著名场馆(如普拉特曼哈顿画廊、The New School等)公开展出。终身荣誉:获得“金质奖章获得者”的终身头衔,这是一个在申请大学时极具分量的荣誉。
银质奖章
- 性质:国家级卓越奖。
- 意义:表彰在全国范围内表现出卓越才华的作品,是仅次于金质奖章的第二高荣誉。
- 奖励:通常包括500美元的奖学金,以及获得国家级认可的证书。
美国之声奖
- 性质:具有特殊意义的国家级荣誉。
- 意义:授予那些在主题、观点和艺术表现上具有独特原创性、大胆创新并服务于社会变革的作品。每年会设定五个主题方向(如平等、环境和气候等)。
- 奖励:每位获奖者获得1,000美元的奖学金,并有机会获得额外的驻留或指导机会。
作品集奖
- 对象:针对高年级学生提交的系列作品集(艺术作品集或写作作品集)。
- 奖项:金质作品集奖:最高奖励,包括10,000美元的奖学金。银质作品集奖:包括1,000美元的奖学金。作品集奖学金奖:包括1,000美元的奖学金。
- 意义:这是为计划在大学继续深造艺术或写作的学生设立的最高金额奖项,旨在资助他们的未来教育。
特别奖学金奖
- 由特定的大学、组织或基金会赞助,为在特定类别或主题上表现优异的学生提供的额外奖学金。例如,某些大学会提供全额或部分学费奖学金给国家级获奖者。
Scholastic Art & Writing Awards的奖项设置具有以下鲜明特点:
金字塔式结构
从广泛的地区“荣誉奖”到精英化的国家级“金质奖章”,确保了不同水平的学生都能获得认可,同时突出了最高成就。
多重激励
不仅仅是名誉(奖章、证书),还提供了实质性的经济奖励(奖学金)和展示机会(纽约展览)。
关注未来发展
“作品集奖”和“美国之声奖”等特别奖项,旨在鼓励和资助有潜力的年轻艺术家和作家继续他们的创作之路。
极高的声望
获得国家级奖项,尤其是金质奖章,被公认为美国高中生在艺术和写作领域的最高荣誉之一,对大学申请有巨大帮助。
因此,这个竞赛的奖项设置不仅是为了评选出优秀作品,更是一个旨在发现、认可和培养下一代创意人才的完整支持体系。
竞赛辅导项目
适合人群
7-12年级、有资格参加该竞赛的学生。
辅导模式
一对一辅导;在线视频会议+线下改稿。
辅导时长
16-20小时。可根据学生需要定制。
收费形式
视频授课、线下改稿均按小时收费。
辅导流程
01.诊断与目标设定
- 初步评估
- 目标对齐
- 规则详解
02.灵感挖掘与主题探索
- 头脑风暴会议
- 研究往届获奖作品
- 确立核心概念
03.大纲与结构搭建
- 针对叙事类作品,辅导情节设计、人物弧光和叙事视角。
- 针对议论文/评论类作品,辅导论点构建、论据筛选和逻辑框架。
- 针对诗歌类作品,辅导意象运用、节奏把握和形式选择。
- 产出一份详细的写作大纲或结构草图。
04.初稿写作
- “自由写作”
- 定期检查点
05.结构性修改
- 第一轮反馈(宏观)
- 学生修改
06.技巧性修改
- 第二轮反馈(微观)
- 强化个人声音
07.最终润色
- 第三轮反馈(精细化)
- 标题优化
- “盲读”
08.格式审查与提交
- 按照Scholastic官方格式要求进行最终排版
- 模拟提交
- 截止日期提醒
竞赛辅导老师
D老师 | 作家牛津大学本科毕业
D老师拥有扎实的学术背景与卓越的创作实力:她以一等荣誉学位毕业于牛津大学,后于东英吉利大学取得创意写作硕士学位,并已发表多部虚构文学作品,是一位兼具学术功底与创作实践的青年作家。
她在文学创作领域屡获重要奖项,展现出强大的写作实力与国际认可:
2025年,荣获布莱恩·麦克马洪短篇小说奖。该奖项隶属于爱尔兰最具声望的“利斯托尔作家周”文学节,在国际短篇小说界享有盛誉,获奖代表其写作技艺与艺术成就已获顶级文学机构认可;
同年,成功入围“绝望文学”短篇小说奖决选名单。该奖项虽设立时间不长,却以高标准的评审与国际影响力迅速崛起,入围即表明其作品在众多投稿中脱颖而出,获得先锋文学界的高度关注;
2024年,她还获得牛津-北师大创意写作奖。该奖项由牛津大学与北京师范大学联合设立,在牛津校内及英国高校创意写作圈中极具分量,进一步印证她在写作领域的杰出潜力。
除了创作成就,D老师在本科期间已展现出超凡的学术能力,曾获玛丽亚·斯坦纳吉文学奖、林恩·汤姆森人文学科奖、联邦银行优秀学业奖等多个学术奖项,显示出她在人文领域的持续卓越表现。
在辅导方面,D老师长期从事英国文学、创意写作与牛剑申请指导,曾帮助多位学生成功入读牛津、剑桥等顶尖高校——例如2024年,她指导的剑桥大学申请,学生100%录取。她擅长全程协助学生完成个人陈述撰写、竞赛备战、笔试模拟与面试辅导,并在修改文章与创意写作方面具有丰富经验,曾辅导学生多次荣获英国国家级、国际级写作竞赛奖项。
此外,她还曾为英国官方医学入学考试备考平台编写语言推理试题,进一步体现了她在逻辑分析与语言表达方面的专业素养。她尤其擅长激发学生逻辑思维与创意表达能力,在文书写作与竞赛作品中展现独特优势。
如果你是一位热爱文学、志在冲击英美顶尖大学的高中生,D老师将是你在文学创作、竞赛投稿、文书写作与面试准备路上的理想引路人。

