Cambridge Re:think论文竞赛集结来自哈佛、牛剑等世界名校的教授联合出题,赛事议题覆盖多学科领域。鼓励青年多元表达,以写作应对全球挑战,搭建全球青年交流平台。
2026年Re: think 竞赛已放题!新赛季已进入关键筹备期,本篇就从赛事规则、含金量、备赛攻略等方面一次性讲透Re:think竞赛,建议收藏转发!

Re:think竞赛赛事规则
⏰放题:2026年1月中(已放题)
⏰提交截止:2026年5月
⏰结果公布:2026年5月底
⏰剑桥大学颁奖典礼及晚宴:2026年7月底
📌参赛资格:
2026年竞赛将首次分为两个组别
✔Junior Division(初级组):11-13岁
✔Senior Division(高级组):14-18岁(未开始本科学习者)
📌活动要求:
➡️个人参赛,从6个领域中任选其一
2026选题:动物权利与社会、自由与责任、技术与伦理、经济与全球化、公共卫生、法律与社会(每个类别有1题供选择)
➡️提交一篇2000词以下的论文,此字数不包括脚注和参考书目
评审要求:双盲评审、原创性和创意、论证与写作质量、抄袭和AI辅助
📌官方赛事数据:2025赛季获奖率仅在9.1%左右
超过50个国家和地区的4200名参赛者,最终仅选出33名奖项获得者和350名荣誉提名学生
奖项设置:

官网网址:https://cambridge-research.org/essay-competition/

Re:think竞赛赛事含金量顶尖学术资源
评审团由来自哈佛大学、剑桥大学、牛津大学和麻省理工学院等顶尖名校的人组成。有机会接触到顶尖学府的学术资源,获得宝贵的学术指导和建议。
丰厚赛事奖励
获奖者除了能够获得全球顶级学府认可的证书,还将获得丰厚的现金奖励、出版机会等!增加学生的学术认可和国际曝光度,为他们的学术和职业发展提供宝贵的支持和机会。
高能写作体验
通过参赛,学生可以提升自己的学术写作能力,掌握论文写作的技巧和规范。 还能培养批判性思维、研究能力、时间管理和项目管理能力。
锻炼思维能力
比赛要求学生深入思考全球性议题,可以培养学生的批判性思维和问题解决能力。同时注重培养学生的未来思维,鼓励他们关注全球性问题并提出具有前瞻性的解决方案。
Re:think竞赛备赛攻略
Re:think 竞赛竞争激烈,想要脱颖而出,选题和备赛都很重要,需要搭配科学时间规划:
📌选题策略:
【选择自己感兴趣且熟悉的领域】
选择感兴趣的领域可激发参赛者积极性与创造力,让参赛更愉快高效;选熟悉领域能发挥专业优势,深入挖问题、提深刻见解。
【关注命题方向】
关注赛事官网发布的命题方向,了解赛事关注的重点问题和热点话题,确保参赛作品与赛事主题紧密相关,符合评委的评审标准。
📌备赛方法:
【制定备赛计划】
制定合理的备赛计划,将备赛过程分为选题、资料搜集、写作、修改等阶段,合理安排时间,确保每个阶段都有足够的时间完成任务。
【留出修改时间】
留出充足时间修改完善参赛作品,这是提升质量关键环节,参赛者应认真对待,反复检查、及时纠错,确保作品质量。
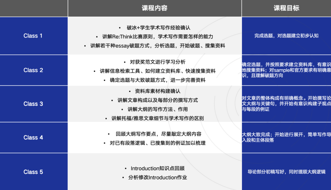
机构Re:think竞赛辅导
✍🏻授课时间:全程班20课时;1V1线上授课
✍🏻辅导模式:通过名校导师+项目管理老师全程跟进服务的辅导方式高效地帮助学生产出一篇符合比赛要求的优秀参赛作品
课程大纲(仅供参考,具体以实际情况为准)👇


