2026年John Locke竞赛热度爆发,预计参赛人数8 万 +,竞争空前激烈。今年常规提交5月31日截止,相比往年,时间大幅提前。还在纠结选题?担心备考低效?担心与校内课程冲突?本期整理3–5月备赛重点与赛事新要求,冲奖党码住!
机构开设了John Locke辅导,覆盖10大领域,QS名师授课,多种班型与课时可选择,了解详情可扫码。



John Locke竞赛3~5月备赛重点
在开启正式备赛前,需要明确2026年John Locke重要时间节点。

⏰报名截止:2026年3月31日(必须先注册,才能提交)
⏰提交开放:2026年4月1日
⏰常规提交截止:2026年5月31日(免费)
⏰延迟提交:2026年6月7日(7天延期,缴25英镑) / 6月21日(21天延期,缴75英镑)
⏰入围公布:2026年7月7日
👉建议新手参赛者尽量赶在5月31日前完成提交,避免延期,不仅多花钱,还可能影响心态。
从John Locke往年赛情来看,需要完成以下5个备赛重点。

阶段1:完成报名与选题
尽量在3月上旬完成账号注册、核对、分析题目、确定选题,可以寻找导师商讨,根据兴趣与资料确定选题的成功率。
阶段2:阅读文献,罗列大纲
建议在3月中旬-3月底进行,需要阅读5~8篇核心文献,整理文献笔记与初步论点。其次,罗列论文大纲,包含引言、论证段落、反驳段落、结论等。
阶段3:进行初稿写作与修改
建议在4月上旬-4月中旬完成,按照大纲完成初稿,确保逻辑连贯、论证充分,寻找导师修改。
阶段4:进行润色与修改
建议在4月下旬~5月上旬完成,一定要寻找专业导师指导,针对语言、框架、逻辑进行优化,根据导师意见逐轮修改,确保文章无硬伤,避免第一轮就被筛掉。
阶段5:进行终稿审核与提交
建议在截稿前完成,根据导师意见进行最终修改+查重+AI检测。
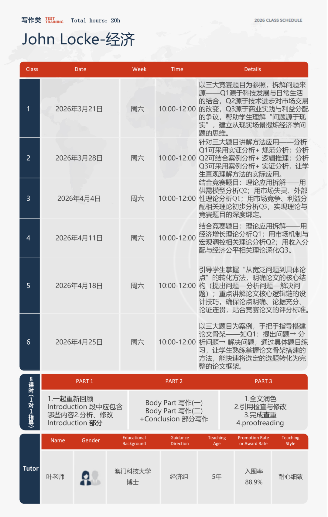
JohnLocke辅导/培训课程
师资/价格/课表/试听/获奖率
John Locke竞赛如何评奖?
John Locke竞赛分三级评审,评审团队由John Locke竞赛历年获奖者、牛津大学资深教授、Top10院校专家等成员共同组成。
(Johnlocke奖项设置)
第一轮评审:由John Locke竞赛往年获奖者与其他官方成员共同组成,将明显不符合论文要求的文章筛掉,并分类选出pass和high pass和不通过的论文。
第二轮评审:John Locke评审团队针对pass和high pass的所有论文进行评审,确定入围名单。
第三轮评审:由资深教授与专家组成的团队进行评审,选出不同奖项获得者。
在评选以上文章时,评审者会从论文内容质量、论文结构、论证论据、创新性、原创性、字数格式、查重等多维度筛选。
John Locke竞赛辅导课程
机构辅导JohnLocke多年,教研+产品+授课导师对赛事研究透彻,25年辅导JohnLocke入围率80%,高于官方入围率4.5倍。
针对JohnLocke竞赛开设了4大班型辅导,适合全球不同基础的参赛者。
授课方式:线上授课,海外同步
授课语言:中英双语或者全英授课
授课班型:4~10人小班课或者一对一
授课领域:初级组、经济方向、政治方向、法律方向、哲学方向、神学方向、心理学方向、历史方向
授课班型与课时:长线班33h、冲奖班39h或45h、常规班20h、1V1班20h

(JohnLocke课表可查看)
授课师资
JohnLocke竞赛全程由海内外名校导师主讲+项目管理老师全程服务+教研团队共同配合辅导,课后实时答疑。此外,还提供审稿+批注+查重服务,指出逻辑问题、语言瑕疵和引用错误等,辅助最终优化。

