
2026QS排名揭晓
香港名校国际认可度再创新高
2026年QS世界大学排名重磅发布,香港顶尖学府表现亮眼,再度印证其全球学术领先地位!
香港大学跃升至全球第11位,连续多年跻身世界前20,学术声誉与雇主评价双满分
香港中文大学跃升至第32位,人文社科与商科研究影响力广受国际认可
香港科技大学排名第44位,以理工科创新实力领跑亚洲,工程科技领域全球前十
香港理工大学(第54位)与香港城市大学(第63位)同步攀升,彰显香港高等教育集群优势

*2026QS世界大学综合排名
那么,中学生是否也有机会提前线下体验香港名校优质教育资源,亲身感受香港名校特色教学模式呢?
阿思丹香港名校课程
带你深度探访QS百强校园
对话顶尖教授
提前锁定梦校录取竞争力!
项目列表


国际金融与商业管理方向

| 第一期:02.07-02.13 | 英文
第二期:02.08-02.14| 英文 第三期:02.20-02.26 | 英文 第四期:02.21-02.27| 中文 |
每期各42名额 | |
医学
与生命科学方向
| 第一期:02.23-03.01 | 英文 | 每期各42名额 | |
人工智能
与科技创新方向

| 第一期:02.07-02.13 | 英文 | 每期各42名额 | |
法学与公共管理

| 第一期:02.22-02.28 | 英文 | 每期各42名额 | |

电子电气工程

| 第一期:02.08-02.14 | 英文 | 每期各40名额 | |

人工智能机器人探究

| 第一期:02.21-02.27| 中文 | 每期各36名额 | |

人工智能时代的创新工程学

| 02.22-02.28 | 英文 | 共40名额 | |
金融市场与投资
| 02.22-02.28 | 英文 | 共40名额 | |
可选课程01
-港大名校课程-
国际金融与商业管理

港大名校课程:国际金融与商业管理项目精选香港大学商科金融专业课题内容,主题涵盖企业管理概论、宏观经济分析、人力资源管理等商业管理系统课程,完成大学商科管理专业铺垫。此外,同学将走进香港知名金融或商业企业,与企业嘉宾进行交流,了解行业一线发展。
香港大学官方课程:聚焦金融与商业管理等重点课程在港大进行深度学习,拿港大官方证书
企业一线参访座谈:前往香港知名金融/商业企业,走进行业一线
名校参访:参观香港大学、香港科技大学,走进港岛名校
文化探索:香港市区文化探索,领略港岛风光

参考日程

*日程与内容有可能根据当地实际情况微调
可选课程02
-港大名校课程-
医学与健康管理

港大名校课程:医学与生命科学项目精选香港大学医学与生命科学主题内容,主题涵盖全科医疗、生命科学、临床医学与药物治疗等相关医学课程,完成大学医学或生命科学等专业前期铺垫。同时学生会学习生物医学基础课程,导师将围绕生物医学技术进行实际案例分享。我们还将去到香港医学博物馆,在导师的带领下进一步了解香港公共卫生的近代发展与医学历史
官方课程:聚焦医学及生命科学重点课程在港大进行深度学习,拿港大官方证书
医学探索:在承载香港医学,发展史的香港医学博物馆进行医学实践探索
走进名校:参观香港大学、香港科技大学,走进港岛名校
文化探索:香港市区文化探索,领略港岛风光





参考日程

*日程与内容有可能根据当地实际情况微调
可选课程03
-港大名校课程-
人工智能与科技创新

港大名校课程:人工智能与科技创新项目精选香港大学理工科技类专业课题内容,主题涵盖计算机科学、人工智能与机器学习、统计分析与数据处理,工程学与智能制造等相关课程,完成大学相关专业方向的前期铺垫。同时我们将带领学生前往香港数码港或领先科技企业机构,参访人工智能相关实验室或者企业,深度感受香港创新科技魅力。
官方课程:聚焦计算机人工智能及工程学重点课程在港大进行深度学习,拿港大官方证书
香港科技:走进香港数码港,参观运动人工智能实验室
一线参访:前往香港领先科技企业或机构,探索香港数字化时代科技新浪潮
走进名校:参观香港大学、香港科技大学,走进港岛名校



参考日程

可选课程04
-港大名校课程-
法学与公共管理

精选香港大学法律与公共行政主题内容,课程涵盖香港法律制度、公共事务管理、国际法、全球政治经济与法律治理等相关课程,引导学生系统了解公共管理、法律、政治经济相关大学专业基础内容,并前往香港立法会或廉政公署相关机构实地参访,深入了解其在政府治理中的角色与功能。
官方课程:聚焦公共事务管理及法律政治等重点课程在港大进行深度学习,拿港大官方证书
司法参访:深入了解香港司法体系及其在政府治理中的角色与功能
走进名校:参观香港大学、香港科技大学,走进港岛名校
文化探索:香港市区文化探索,领略港岛风光




参考日程

可选课程05
-港理工名校课程-
电子电气工程

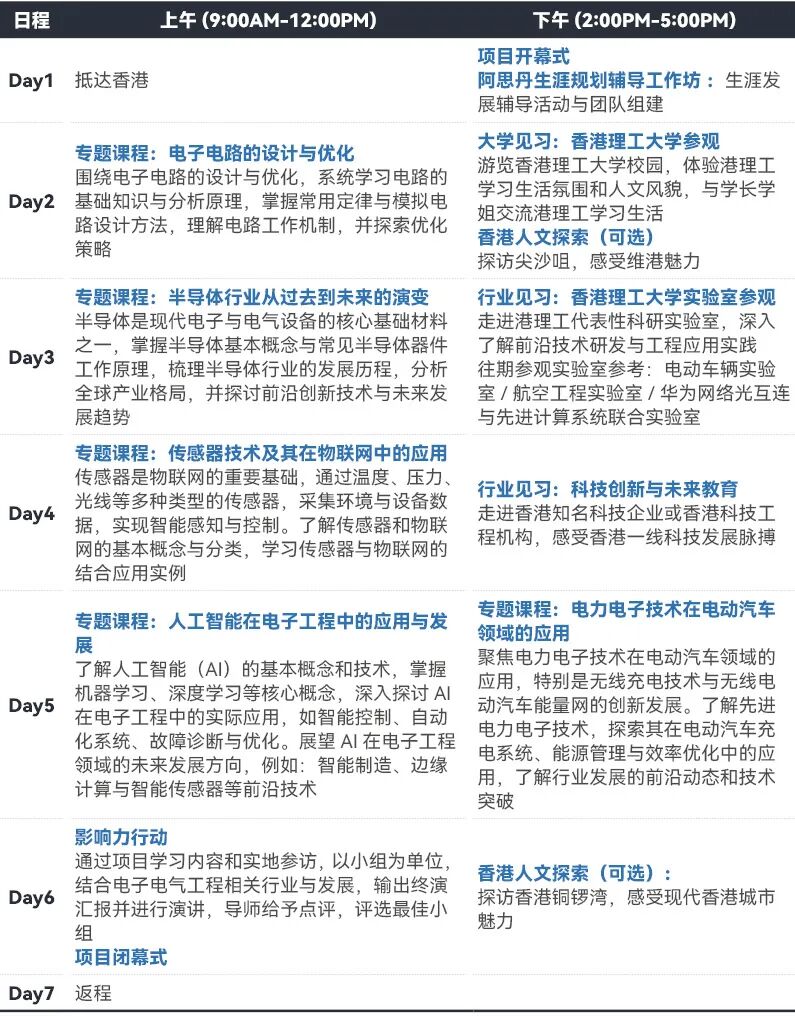
港理工名校课程:电子电气工程项目围绕电子电气工程核心领域展开,从基础电子电路设计到其核心材料之一半导体的概念与发展,分析人工智能如何赋能电子工程领域,及电动汽车行业中的创新应用。项目还将带领学生走进香港理工大学的前沿实验室,走访香港知名科技企业或机构,近距离了解行业技术转化、产品研发及企业运作等实际情况。
港理工学习:港理工导师亲授,校级研究中心官方证书
专业授课:从基础电子电路设计到半导体行业概念,探讨AI赋能电子工程领域,电动汽车领域创新应用
一线参访:参观港理工及学校前沿实验室,走访香港知名科技企业近距离了解行业技术转化
文化探索:香港市区文化探索,领略港岛风光


参考日程

可选课程06
-港科大名校课程-
人工智能机器人探究

港科大名校课程:人工智能机器人探究项目联合香港科技大学郑家纯机器人研究院导师,带领同学们系统学习机器人相关基础理论知识。同时通过 ROS 软件仿真学习,机器人控制系统设计,使用人工智能模型行进行六足机器人仿真等科研实操,深刻了解机器人学的涉及到的数学、机械工程、电子工程、人工智能等跨学科知识。
港科大学习:港科技大学郑家纯机器人研究院人工智能领域导师专题指导
机器人实践:进行ROS 软件控制演练,挑战六足机器人仿真运动实战
一线参访:前往香港领先科技企业或机构,探索香港数字化时代科技新浪潮
走进名校:参观香港大学、香港科技大学,走进港岛名校



参考日程

*日程与内容有可能根据当地实际情况微调
可选课程07
-港科大工程与金融冬校-
工程学/金融市场与投资

香港科技大学工程与金融冬校学生将全程在港科大清水湾校区学习,由港科大在职导师亲自授课,引导学生探索前沿学科领域,拓展学科边界。此外,学生还将有机会深度参访商汤科技或香港生产力促进局等香港知名企业或机构。课程期间,顺利完成项目的同学可收获港科大主办部门颁发的项目结业证书,证明其学术能力。
可选课题
向上滑动阅览
课题一:人工智能时代下的创新工程学
涉及主题:
• 科技领导力
• 领导思维和创造力训练
• 现代工程研究方法论
• 生成式人工智能与 ChatGPT
• 如何用生成式人工智能辅助学习
• 信息时代的批判性思维
课题二:金融市场与投资
涉及主题:
• 全球宏观经济展望
• 投资管理
• 企业并购与估值
• 香港资本市场差
体验全港排名第一的热门学科:香港科技大学的商业与经济学、计算机科学、工程学科在 2025《泰晤士高等教育世界大学学科排名》中位列前 50,并蝉联全港第一,学生将在冬校期间体验港科大最in的学科新风向
硬核师资:由港科大在职导师亲自授课
产出全英文小组结业作品:聚焦各自课题,以小组形式进行结业汇报,赋能学术背景提升
企业参访:有机会参访商汤科技、香港生产力促进局等企业
名校参访与文化探索:在向导引领下,深入参访港科大与港中文,并前往维港、星光大道、太平山、铜锣湾等地,全面感受香港的学术氛围与人文风貌



参考日程

* 参访前后顺序可能会根据情况调整,具体日程安排以实际预订为准
官方证书

双权威证书
优秀学生获得推荐信
1、名校官方参训证书(部分)

上图为港大项目参考证书
2、UCAS官方推荐的“ASDAN short course”证书

上图为参考证书
3、优秀学员获得导师推荐信(部分)

上图为港大项目参考推荐信

