国际生要如何学习IGCSE数学0580?
IGCSE数学0580想冲A*,可不管怎么学,距离A*还是很吃力,那是你没掌握学习IGCSE数学0580的要领。跟着我的学习顺序走,学取来不费力,高效拿下IGCSE数学0580 A*。想要稳妥冲刺IGCSE各科高分,可以选择一家专业能出分的IGCSE培训机构,进行专业化培训,攻克疑难点,拿到目标分数。
攻破IGCSE难关学习IGCSE数学0580的正确顺序
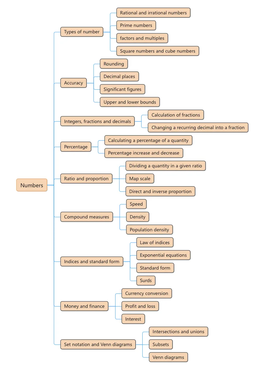
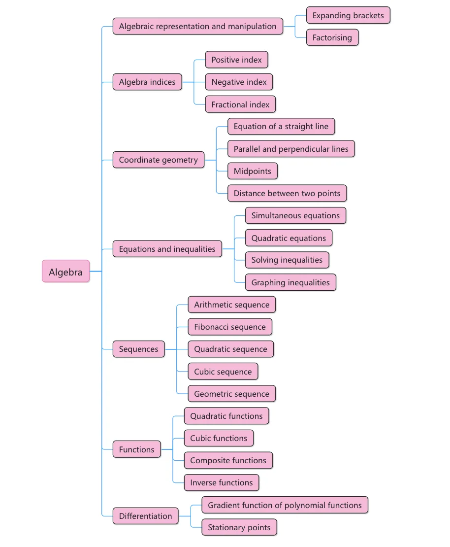
IGCSE数学0580是CIE考试局的普通数学课程,它涵盖了数、代数和图形、坐标几何、几何学、计量学、三角法、向量和转换、概率学、统计学等内容。想要拿下A*,需要从这几个方面入手:
01了解考试规则
IGCSE数学0580分为Core和Extended两个级别。
Core级别适合基础相对薄弱的学生,最高等级为C;Extended级别难度更高,最高等级可达A*。Core考Paper1(非计算器)和Paper 3(计算器),各占50%权重,考试时长均为1小时30分钟,总分80分;Extended考Paper 2(非计算器)和Paper 4(计算器),各占50%权重,考试时长均为2小时,总分100分。提前明确自己的目标级别和考试形式,有助于制定学习计划。
鉴于IGCSE数学对A-level学习和大学申请的重要性,还是建议大家选择Extended课程,尤其是未来想申请数学相关专业的学生,IGCSE数学一定要尽量拿到A/A*的高分成绩,这将对未来的A-level学习和大学申请有很大帮助。
02熟悉考纲
仔细研读考纲,明确各个知识点的要求和考试范围。如2025年起,Paper1和Paper2不再允许使用计算器,需加强手算能力;Extended新增平方根运算和化简、精确三角函数值考察、函数定义域与值域概念等内容;删减线性规划、箱形图、真子集、全等判定准则等。Core删减向量加减法、标量乘法。清楚这些变化,能让学习更有针对性。




03搭建知识体系
精读教材:教材是学习的基础,认真阅读教材,理解每个知识点的概念、原理和推导过程。例如在学习代数部分的方程求解时,要明白不同类型方程(一元一次方程、一元二次方程等)的解法依据和步骤。
整理笔记:将重要的知识点、公式、定理等整理成笔记,方便复习和总结。可以按照章节或者知识点的类别进行整理,例如将所有的几何公式整理在一起,便于对比和记忆。
绘制思维导图:以一个核心知识点为中心,向外拓展相关的子知识点,构建完整的知识网络。比如以“函数”为中心,延伸出一次函数、二次函数等子知识点,以及它们的性质、图像等内容。
04提升语言能力
IGCSE数学是全英文教材和试题,良好的英语阅读和理解能力至关重要。学习过程中,要积累数学专业词汇,如“triangle(三角形)”“quadrilateral(四边形)”“equation(方程)”等。可以通过制作单词卡片,随时进行复习和记忆。同时,多阅读英文数学资料,提高对英文数学题目的理解能力。
05加强练习
同步练习:每学完一个章节或知识点,及时做相关的练习题进行巩固。可以选择教材配套的练习册,或者从网上下载相关的练习题。通过练习,加深对知识点的理解和运用能力。
真题演练:定期进行真题模拟考试,按照考试时间和要求完成试卷,熟悉考试题型和命题风格。做完真题后,认真分析错题,找出自己的薄弱环节,有针对性地进行强化训练。
06定期复习
制定复习计划,定期对所学的知识点进行复习。可以采用滚动复习的方法,例如每周末复习本周所学内容,每月进行一次月度复习,将各个知识点串联起来,加深记忆。
07错题整理
将平时练习和考试中的错题整理到错题本上,分析错误原因,如知识点掌握不牢、计算错误、审题失误等。针对不同的原因,采取相应的改进措施。定期复习错题本,避免再次犯错。
08总结技巧
总结解题技巧和方法,提高解题效率。例如在做几何证明题时,可以总结常见的证明思路和方法;在做概率题时,掌握不同概率模型的解题步骤。
09参加IGCSE数学0580培训
如果目前基础弱,临考前想短时间提分或目标是获得A或A*的高分,仅靠学校的课程可能不足以满足需求的同学,可以选择课外培训,课外辅导老师通常有丰富的教学经验,他们熟悉考试的重点和难点,能够提供更有针对性的学习策略和解题技巧。
机构IGCSE培训课程全科辅导,精准攻破疑难点
机构针对IG考生开设IGCSE数学、英语、物理、化学、生物、经济、计算机等多科目辅导,支持三大考试局,线上线下同步上课,想要了解哪个科目,可添加老师微信咨询近期课表及费用。

支持考试局:CIE、爱德思、AQA
开设班型:3-6人班,1v1
课程模式:线上/线下同步开课,课程可回放,反复学习
授课语言:面向国际/国内学生,中英双语授课/纯英文授课均可
线上授课:采用线上直播教学,学生可以和老师实时互动
线下校区:北京、上海、广州、深圳、杭州、合肥、南京、武汉、常州、苏州、无锡、宁波、青岛、成都、重庆、天津、香港、新加坡
机构IGCSE培训课程师资
机构拥有实力雄厚的教师团队,他们来自英国G5和北美Top30院校,教学经验丰富,学术背景深厚。

