2026年BrainBee脑科学竞赛的考试时间正式发布!
新赛季延续地区赛、全国赛与国际赛三级进阶模式,地区赛定于2026年3月21日举行,全国赛则在4月18日-19日举行,地区站和全国站都照往年推迟了半个月左右。
与往年相比,2026年赛事在命题上进一步强化跨学科整合,增加了神经科学与人工智能、脑机接口等前沿领域的交叉内容,对考生的知识广度与实践应用能力提出了更高要求。
为帮助同学们高效备战,机构针对性推出了Brainbee脑科学竞赛培训课程,提供直通车与冲刺班两类班型,覆盖不同基础的学生👇
BrainBee脑科学竞赛赛制设置
Brain Bee脑科学活动是一项面向全球青少年的课外挑战活动,旨在鼓励学生认识、研究人类大脑,今后从事大脑基础研究、脑和精神疾病防治、类脑研究等相关工作。
参赛对象:5-12年级学生均可报名参加
9-12年级学生参加Brain Bee
5-8年级学生参加Brain Bee(Junior)
竞赛时间:
🔹地区赛:2026年3月21日上午10:00-11:30
🔹全国赛:2026年4月18-19日
🔹国际赛:2026年8月

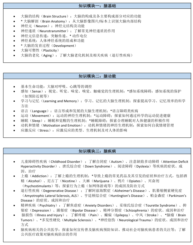
2026年BrainBee脑科学竞赛考试大纲
内容前带*部分对BrainBeeJunior组不作要求

2026年BrianBee脑科学竞赛备考教材
📚Brain Facts
BrainBee竞赛组委会官方推荐教材,内容简洁明了,重点名词有加粗标记,方便查阅定义及对应的描述,并且每一章节都有图像内容,可以更好的帮助同学理解记忆,适合零基础快速备赛的同学使用。

📚认知神经科学认知神经科学
这是一本关于关于心智的生物学教材,并且是中文内容,可以用于拓展学习。其中内容基本覆盖了全部Brain Bee竞赛初试的考纲,拓展了一些与脑科学及神经科学相关的知识,方便同学们短期备考冲刺。
本书综合性较强,文本内容偏多,配图比例相对较低,但讲解细节性知识非常全面,没有章节总结或全书总结,适合进行发散学习。

Brainbee脑科学竞赛培训课程
针对不同阶段备考BrainBee竞赛的同学,机构专门设有BrainBee脑科学竞赛培训课程,包含BrainBee竞赛junior组和senior组都有对应的课程可以选择。


BrainBee竞赛培训师资


