澳洲AMC和袋鼠数学都是低龄段数学竞赛的热门选择,两者含金量都很高,那么具体的差别在哪呢?不同年龄段的学生该如何选择呢?
1袋鼠和澳洲AMC的区别
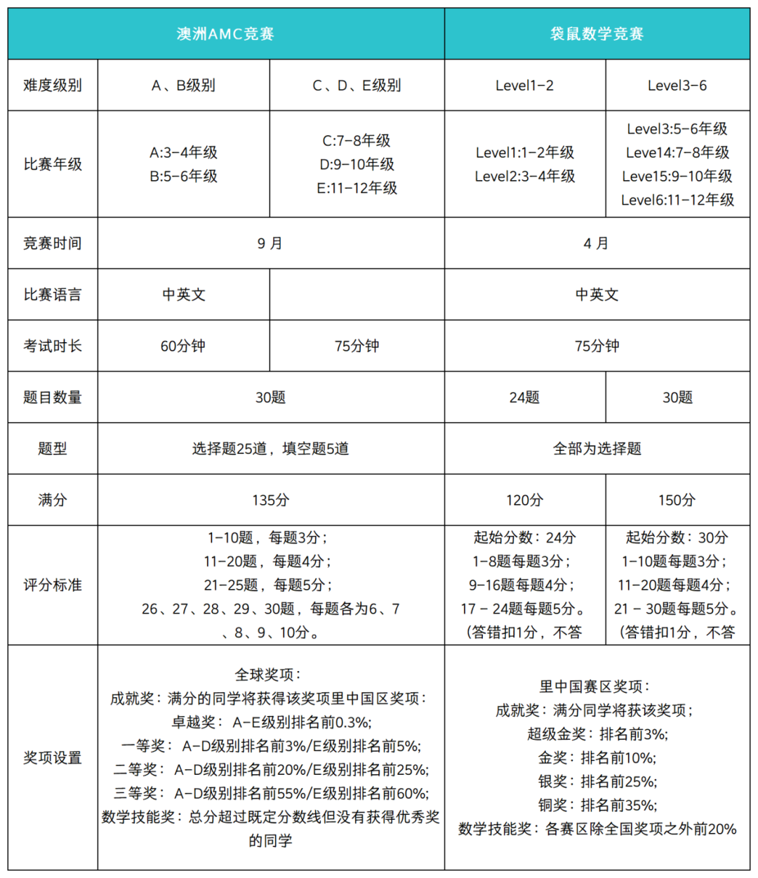
二者知识点不同:
澳洲AMC竞赛:注重数学思维,轻计算,主要是考数学概念和数学思维方式。考察的知识点包括算术,代数,数论,几何,测量,概率,统计,排列组合和逻辑推理
袋鼠数学竞赛:作为低年级小朋友的入门级竞赛,题目趣味性强,题型涵盖计算、逻辑、观察、模式、迷宫、几何旋转、几何分割、排列组合、时间等
二者含金量不同:
澳洲AMC:
- 官方提供中文试卷和学术准备材料,适合不同语言背景的学生
- 获奖率约60%,特别是中国学生的获奖比例较高
- 获得的奖项可以提升申请名校的竞争力,并为学生的后续高阶竞赛积累经验
袋鼠数学竞赛:
- 获奖几率很高,全国前35%的学生均可获奖,前20%的学生还有数学技能奖
- 金奖和超级金奖对学生的数学能力认证有积极作用,能够为申请学校加分

2低年级备考如何选择?
✅按年级选:
- 1-2年级👉袋鼠A级(启蒙兴趣)
- 3-4年级👉袋鼠B级+澳洲AMC(双保险)
- 5-8年级👉AMC8+澳洲AMC(升学冲刺)
✅按目标选:
- 培养兴趣:袋鼠+澳洲AMC
- 小升初加分:AMC8≥澳洲AMC>袋鼠
- 国际路线:AMC8→AMC10/12→AIME
袋鼠竞赛+澳洲amc竞赛真题资料


3袋鼠竞赛/澳洲amc竞赛课程
袋鼠L1课程适合学生:
- 冲刺2026年袋鼠L1考试
- 袋鼠L1前测能够达到8分以上
- G1-G2,刚刚接触数学的初学者未接触过数学竞赛的学生
袋鼠L2课程适合学生:
- 冲刺2026年袋鼠L2考试
- 袋鼠L2前测能够达到15分以上具备基础的计算以及阅读能力
- G1-G3,但还不够学习PREAMC8
澳洲AMC竞赛培训课程
- 非常适合具有一定数学基础觉得袋鼠简单,基础知识还不够学习PREAMC8的孩子
- 想要冲刺AMC8,但前置知识不够的孩子
- 打算参加美国AMC8、10、12的孩子,9月份参加澳洲竞赛当作前测,真实的考试永远是最好的测试

