今年上海三公的录取率是19.7%,收到上海三公的同学都具有哪些共性呢?他们的面单上有哪些配置是三公真正关注的?
首先我们来看上海三公近几年的录取率

今年上实、上外附中、浦外三所学校共到考人数4700+,招生总额930人,三校平均录取率19.7%
2025年上海三公最后一共录取了930人,其中上实录取140人,上外附录取360人(其中东校录取120人),浦外录取430人
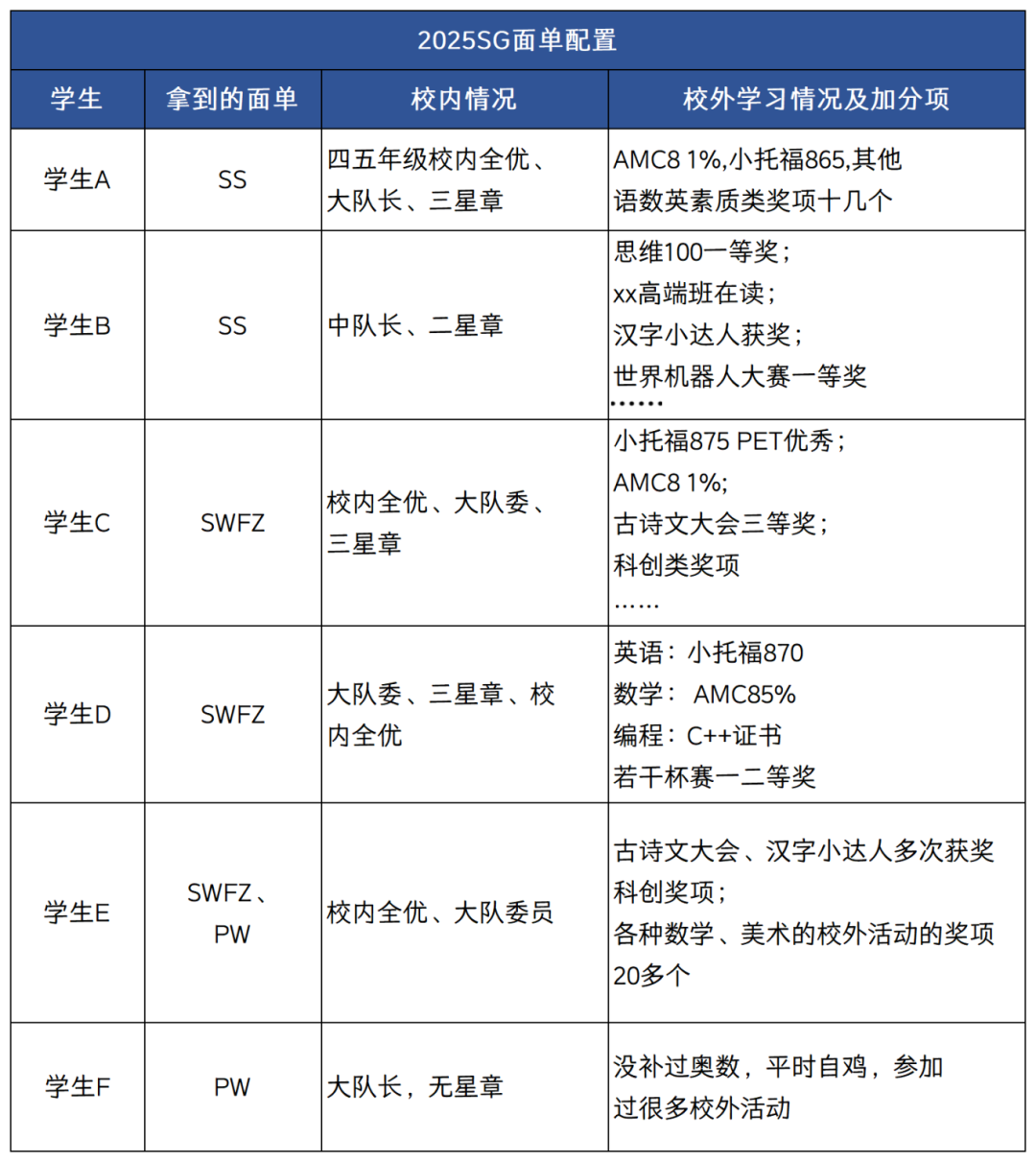
再来看上海三公最新面单配置

可以看出这些同学都具有一个共性:
①校内全优
②二星章、三星章、大队长
③校外竞赛:【数学类】AMC8、思维100;【英语类】小托福、PET;【科创类】奖项、机器人、C++
④综合素质:虽然没有奖项,但是参加过很多校外活动,综合能力高
所以说想要进入三公的同学,要么是卷配置(竞赛/语言/科创),要么卷校内成绩和课外活动(简历丰富、具有个人特色)
而且三公学校的录取偏好也不同,上实偏重校内成绩、上外偏重校内荣誉、浦外对语言能力的要求较高,具体如下:
上海市实验学校
✅学科均衡:偏重校内成绩稳定(如全科全优)、无短板的学生
✅特长加持:部分学生凭借科创、艺术等差异化能力突围,如机器人竞赛获奖或市级乐器展演经历
✅随机性较强:有AMC8高分但无校内荣誉的“偏科牛娃”可能落选,而二星章+校优的“综合型”学生更受青睐
上外附属外国语学校
✅核心指标:大队长/三星章几乎是“标配”,2024年上外面单中54.9%学生拥有一二星章
✅英语为王:小托福850+是隐形门槛,超23%录取者达到此分数;同时注重口语表达,如 FreeTalk和听译能力
✅数学门槛放宽:AMC8不再是硬性要求,部分无竞赛成绩但逻辑思维强的学生仍能入选
上外附属浦东外国语学校
✅语言能力:小托福800+或PET优秀是基础,浦外面单中28.3%学生有AMC8成绩,但更看重英语实际应用(如跟读、翻译)
✅科创能力:青创赛、机器人竞赛等证书成为加分项,尤其是浦东生源中科创背景学生占比显著
✅低年级规划:浦外对古诗文大赛的重视度低于上实,但语文基础知识(如文学常识)仍需扎实
无论如何,校内成绩、科创、竞赛等基本都是必备要求,而这些最晚3-4年级就需要提前部署规划了,以下是具体规划路径:

上海三公AMC8+小托福培训课程
为了娃冲上海三公,AMC8和小托福 是非常重要的两个成绩,机构上海开设上海三公AMC8+小托福培训课程
🔥preAMC8全程班:适合G3-G4或同等基础学生 共120小时,分为基础段、强化段、冲刺段,用一年时间帮助学生补充和巩固竞赛备考所需的基础知识
🔥AMC8全程班:适合G4-G5或同等基础学生 共110小时,分为基础班、强化班、冲刺班以及全程班,学生可根据自身数学水平分段学习
🔥小托福卓越直达班:适合有一定英语基础的小托福初学者,入学前测试达到650分/KET优秀,从听说读写全方位提升英语综合能力,冲850+


