小学生也能参加的生物竞赛是什么?Brainbee 脑科学活动究竟还要被低估到什么时候?
它可不只聚焦生物,还融合了心理学、医学和人工智能等多学科,不少获奖学生都成功走进清华、北大、剑桥、MIT等世界顶尖学府。
更关键的是,2026 年 Brainbee 脑科学活动已经启动报名!想知道怎么报、备赛要点?接着往下读~
2026年BrainBee时间安排
基地学校报名时间:2025年9月29日-2026年1月25日
个人报名时间:2026年1月26日-2月1日
地区活动:2026年3月21日上午10:00-11:30 (周六)
全国活动:2026年4月18-19日(周六、日)
国际活动:2026年8月
*报名方式:
- 就读于基地学校的学生可以直接通过学校报名
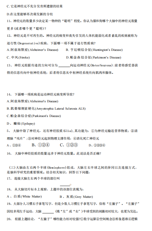
- 非基地学校学生可以通过个人报名通道参加
BrainBee脑科学活动介绍
BrainBee 由美国马里兰大学神经科学家 Norbert Myslinski 博士于 1999 年创立,2018 年正式成为非营利组织,由美国心理学协会(APA)、欧洲神经科学学会(FENS)、国际脑研究组织(IBRO)等五大国际权威机构联合主办。
目前赛事已覆盖全球 50 多个国家,每年吸引超 10 万名学生参与,被誉为 “青少年脑科学奥林匹克”。
🔎参赛对象:
- Brain Bee(Junior):5-8年级学生
- Brain Bee:9-12年级学生
🔎赛事流程:
🚩地区赛:闭卷笔试,考察脑解剖、神经递质等基础知识,中国区试题为中文,专业术语中英对照。
- Brain Bee组:共80题,每题均1分。
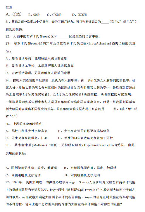
- Brain Bee Junior组:共60题,每题均1分。
🚩全国赛:
Brain Bee组:笔试+图片/标本识别+病例诊断,均为个人参加 。
Brain Bee Junior组:笔试+科学海报(团体参赛)。
- 笔试:填空、选择两种题型。Brain Bee组50题,满分50分;Junior组40题,满分40分。
- 标本识别(26 分):通过显微镜切片或 MRI 影像识别脑结构。
- 病例诊断(24 分):根据临床案例分析帕金森、阿尔茨海默病等病理特征。
- 科学海报(40 分,Junior 组):团队合作完成主题海报并演讲
🚩国际赛:
参赛资格:中国仅全国赛最高分者晋级
核心环节:全英文笔试+实验操作+主题演讲
BrainBee脑科学真题





机构Brainbee辅导
机构针对 BrainBee 赛事推出专属培训课程,涵盖长线基础班、基础班、提高班、高分冲刺班、串讲模考班,同时提供1 对 1 个性化定制课程。我们汇聚顶尖师资团队,能为学员提供针对性备考指导,全力助力大家高效备赛、冲刺竞赛奖项。
机构课程设置
✅授课方式:线上授课
✅班型设置:4-8人小班/1v1
✅授课语言:面向国际/国内学生,中英/全英授课
✅授课时长:长线基础班50h,基础班30h,提高班30h,高分冲刺班20h,串讲模考班20h

机构SIC竞赛师资
授课导师均拥有名校理科方向硕博士学历,对Brain Bee脑科学活动有深入的研究,教学和执教经验丰富。

