AMC中国区组委会刚才公布了今年AMC10/12的分数查询方式,一起来看👇
2025AMC10/12活动分数可于今日12:00进行查询。
组委会会通过短信的形式发送查询链接。大家关心的【晋级分数线】以及【奖项划分】,预计还需等待1-3周,让我们一起期待吧!

对于备考AIME的同学来讲,目前急需解决的难题是:
“如何从AMC10/12过渡到AIME?”
“AMC10/12晋级的同学应该补足哪些知识点?”
“什么时候开始准备AIME?”。
01、AIME含金量有多高
为什么大家对于参加AIME这么积极?别着急,我们从以下几点一起来看:
▌Top名校申请的必杀技
AIME成绩是美国顶尖大学尤其是 Top20STEM(科学、技术、工程、数学)方向专业高度认可的学术成就。进入AIME本身就说明学生在数学领域表现出色,能够在申请中脱颖而出。
斯坦福、麻省理工和卡内基梅隆大学等美国知名大学,在Common App的申请页面上都提示学生可以填写自己的AMC/AIME竞赛成绩作为数学能力的衡量指标之一。

▌拿到顶尖数学夏校的录取
AIME成绩是申请顶级数学夏令营的重要条件,比如:ROSS夏令营、SUMaC夏令营等。
▌提升数学能力
AIME的题目难度较高,需要学生具备深刻的数学理解和独特的解题思路。通过备赛和参赛,学生可以提升逻辑推理能力、创新思维和耐心解决复杂问题的能力。这是在普通的数学学习中锻炼不到的。
▌增加国际竞赛经验
AIME是国际性的数学竞赛,参加AIME可以帮助学生增加国际赛事的经验,增加国际化比赛的履历。
02、AIME备考建议
知识点拓展与巩固
AIME 命题早已打破单一知识点的考察模式,转向“模块串联融合式” 难题设计。
要知道AIME题目的难度,基本上对标甚至难于AMC10/12最后5题了,可以对各知识模块的综合能力也要求更高。
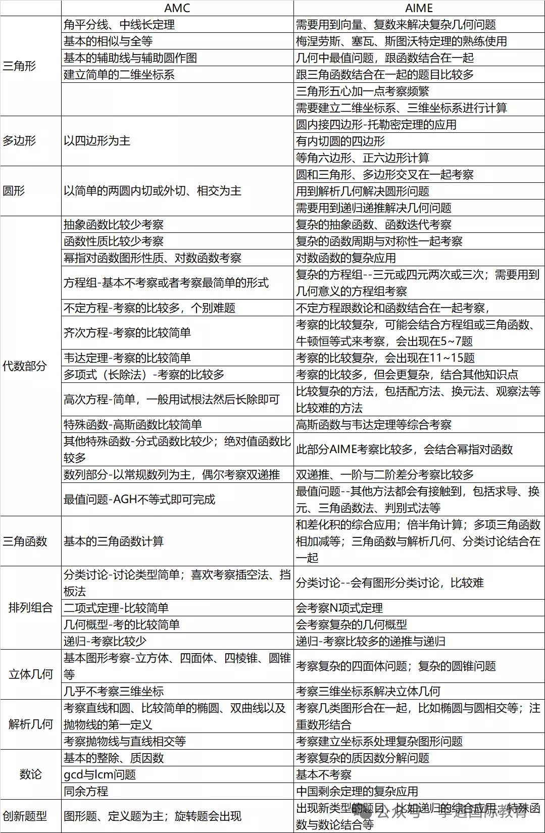
▲AMC10竞赛晋级AIME需要补充哪些知识点?
从AMC10过渡到AIME的学生要比从AMC12过渡到AIME的学生需要补充的内容要多一些,也就是说AMC12跟AIME的重合度要高。
所以如果你参加的是AMC10,晋级AIME后需要先补充AMC12的内容:代数:复数、单位元三角函数、三角函数恒等式、对数几何:Law cosine排列组合:Recursion、Markov chain数论:重合率非常高,基础很好的话不用额外再学
▲AMC12竞赛晋级AIME需要补充哪些知识点?
AIME的大部分考点都是与AMC12一致的,此外在几何、数论、组合模块各多了少量的知识点,这些知识点大多比较复杂,一般出现在AIME的后5题中,掌握这些知识点是冲击高分的关键。
可以着重学习一下只有AIME才会出现的知识点:
代数:覆盖的内容大致相同
几何:Bashing method(复平面、中心坐标系等解法)、Radical axis
排列组合:几何图形上数内容
数论:LTE、不定方程的解法等

时间管理
表面看3小时完成15题,平均每题拥有 12 分钟作答时间,但实际难度梯度下的时间分配极具挑战性。
根据题型难度分层规律:
前 5 题需实现 “快准狠” 突破,每题仅能分配 5-6 分钟,为后续题目预留时间;
中段题6-10 题左右涉及跨模块思维转换,需 10-12 分钟进行深度逻辑拆解;
而压轴题11-15 题如果因思路卡壳陷入 “时间黑洞”,得不偿失,故不必过度纠缠,导致中段题失分。
课程助力
无论你的目标是稳住 5–6 分,还是冲击 USA(J)MO,高效、系统、成体系的准备永远是最可靠的路径。如果你也希望孩子在这一程不走弯路,不妨趁着还未正式出分的这段时间,把最关键的第一步踏稳。
机构国际教育准备好了AIME课程,帮助数学能力出类拔萃的你更大程度地扩大优势,拿下重磅数学竞赛奖项!
适合学生:AMC10/12考试预估晋级AIME的学生
课程类型:3-6人小班课
课程目标:冲刺AIME 5-10分
课程内容:
(1)补充AMC10/12到AIME之间的空缺知识点,梳理强化知识点掌握。
(2)精选真题训练,适应AIME考试的形式和难度,进阶学习。
(3)讲解和训练结合,教授解题技巧,提升成绩。
未来的竞争会很激烈,但从现在开始做好准备,完全可以成为那个跑得更快、走得更远的人。AIME 的门已经打开,接下来的路怎么走,就从今天开始决定。
