文章目录[隐藏]
2026年Brainbee脑科学大赛已经结束报名!地区赛将在2026年3月21日于全国各个基地学校内举行。brainbee竞赛赛制为“地区赛→全国赛→国际赛”三级进阶模式,距离地区赛考试不足两个月,如何确保复习效果❓brainbee有没有官方考试大纲和模拟题❓
012026 Brainbee考试时间
brainbee竞赛赛制为“地区赛→全国赛→国际赛”三级进阶模式,地区赛和全国赛正式考试时间已经公布:
🧠brainbee地区赛:2026年3月21日上午10:00-11:30 (周六)
🧠brainbee全国赛:2026年4月18-19日(周六、周日)
🧠brainbee国际赛:2026年8月

Brainbee国际认可度:由 APA、FENS、SfN、IBRO 等六大国际权威机构联合主办,覆盖全球 50 + 国家,被誉为“青少年神经科学奥林匹克”,其国际赛与神经科学顶级会议同期举办。
Brainbee学术专业性:脑科学竞赛考察的知识体系涵盖神经解剖、神经生理、认知心理、脑疾病、脑成像与脑机接口等前沿内容,远超中学大纲,考察深度与大学先修接轨,能够体现参赛者的兴趣与能力。
Brainbee升学价值:brainbee全国赛、国际赛奖项对申请世界 TOP30 具有明显加成,超 60% 的获奖者进入世界 TOP30 名校;brainbee获奖者可向目标院校证明自身的生物脑科学学科特长与科研潜力。
Brainbee选拔难度:中国区晋级率不足 12%,国际赛金奖率约 3%,地区 - 全国 - 国际层层筛选,奖项稀缺性高。
02Brainbee地区赛考试规则、奖项设置
Brain Bee脑科学竞赛是全球规模最大的青少年脑科学国际竞赛。尤其对目标生物、神经科学、心理、医学、AI 等领域的学生,是国际学术权威背书、升学与科研潜力的强证明,价值覆盖国际认可、学术深度、升学助力与个人成长等多维度。活动创立于1998年,并于2013年进入中国。
brianbee活动报名分
✅常规组(9-12 年级)和低年级组(5-8 年级),赛事遵循✅「地区赛→全国赛→国际赛」三级选拔模式。✅考试核心:线下闭卷笔试,侧重脑科学基础与前沿知识的理解和应用。

BrainBee竞赛形式:
brainbee中国赛区全程采用中文命题,专业术语标注中英文双语,答题时可用中英文或英文缩写作答,降低语言门槛的同时兼顾了脑科学/生物学术语专业性。
BrainBee奖项设置:
brainbee地区赛与全国赛获奖面均维持在40%左右,按排名评定省市及全国一、二、三等奖,全国赛Brain Bee组一等奖最高分者(1名)将代表中国出征国际赛,与全球30多个国家的选手同台竞技。
地区赛奖项(中国区)
奖项类别:按组别设省 / 市 / 自治区一、二、三等奖,无固定名额,按成绩排名确定
获奖比例:总获奖面约 40%,每组别内部按比例分配各级奖项
组别设置:
- 晋级规则:按地区名额与综合名额择优晋级全国赛,两个组别总晋级人数约 500 人
- Brain Bee 组(9-12 年级):省级一、二、三等奖,证书为地区赛级别
- Brain Bee Junior 组(5-8 年级):省级一、二、三等奖,证书为地区赛级别
全国赛奖项(中国区)
奖项类别:按组别设全国一、二、三等奖,另设学校组织奖
获奖比例:总获奖面约 40%,按各环节总分排名确定
组别差异:
- 特殊奖励:学校组织奖根据参赛表现评定,颁发给优秀组织单位。
- Brain Bee 组:全国一、二、三等奖;一等奖中分数最高者获国际赛中国代表资格。
- Brain Bee Junior 组:全国一、二、三等奖,无国际赛资格。
国际赛奖项(全球总决赛)
参赛资格:仅限各国 / 地区 Brain Bee 组全国冠军,中国区由全国赛一等奖最高分者获得资格。
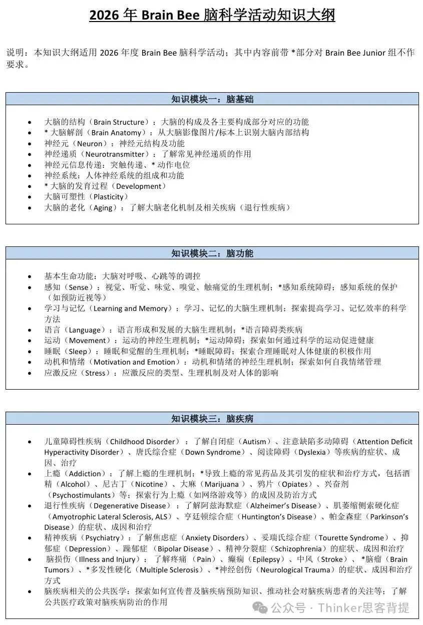
03Brainbee地区赛考试内容
脑科学考察板块


04Brainbee竞赛培训-冲刺班
机构考前最后一批【BrainBee冲刺班】2月7日开课❗面向9-12年级Brainbee考生,由生物竞赛自身教练王老师(伦敦大学学院硕士)小班直播授课!手把手带你冲刺brainbee高分!
*中国站课程将在地区赛结束后开放报名!
Brain Bee冲刺班(2026)
面向备考26年3月brianbee竞赛的9-12年级学生

Brain Bee全程班(2027)
面向备考27年3月brianbee竞赛的9-12年级学生
课时:50课时长线班

Brain Bee Junior衔接:生物奇趣营
面向备考27年3月brianbee竞赛,且生物学、脑科学零基础的4-8年级学生



