AMC8拿到前1%奖项的难度有多高?2026年AMC8前1%分数线直逼满分,孩子如何备考才能拿到AMC8前1%?文末AMC8冲1%培训课程扫码咨询!
AMC8奖项分数线
AMC8奖项设置
AMC8满分奖(Perfect Scores):需要获得满分25分
AMC8全球卓越奖(Distinguished Honor Roll),简称DHR:全球排名前1%
AMC8全球优秀奖(Honor Roll),简称HR:全球排名前5%
AMC8全球荣誉奖(Achievement Roll),简称AR,也称“低年级成就奖”:要求六年级及以下的同学参加且获得15分以上

2026年AMC8有3个分数线,主要是由于3个渠道考试,不同评分:
【美区】TOP1%=24分
【阿思丹】TOP1%=24分
【中国区】TOP1%=22分
2026年AMC8真题3个版本
点击图片添加老师领取
AMC8考察什么内容
AMC8看似面向8年级及以下学生,但考察内容远超校内课本,尤其是前1%对应的最后5-8道题,融合了奥数拓展、逻辑推理、综合应用等知识点,不是单纯靠记忆公式就能解决。

2026年亚洲独立命题后,题目更灵活,侧重考察孩子的数学思维而非刷题能力。比如同样是鸡兔同笼问题,AMC8会结合实际场景变形,需要孩子快速转化思路、举一反三,而不是套用固定解题模板!
AMC8拿到1%有多难?
1、命题灵活多变,超校内知识范围,思维要求极高
2、时间紧、容错率低,细节决定成败
3、竞争逐年加剧,牛蛙扎堆,差距被拉大
国内参加AMC8的群体主要有两类:
1️⃣准备小升初择校
2️⃣国际学校学生
小升初择校
对于这部分孩子来说,AMC8涉及初中知识,小学生接受程度低,知识空白较多。
首先需要系统填补知识空白,然后才能逐渐掌握答题技巧,最后冲击AMC8的1%。
国际学校
一般在7年级左右开始关注AMC8,但是国际学校的数学程度相比体制内差异较大,很多没有额外补习过的国际学生,对AMC8的灵活性以及思维变化无法掌握。
国际生们还会面临后续的AMC10、AMC12,需要成体系地学习AMC数学竞赛。
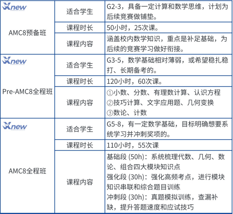
针对不同阶段备考AMC8的孩子们,机构教育开设AMC8培训分层教学,将AMC8分成3大阶段,因材施教!
机构AMC8培训课程
AMC8预备班:适合2-3年级程度,入门0基础。
Pre-AMC8全程班:适合3-5年级程度,初学AMC8。
AMC8全程班:适合5-8年级程度,系统学习AMC8。

AMC8最新课表:

机构国际教育线下校区遍布全国多个城市,包括在上海、北京、深圳,苏州、南京、广州、无锡、青岛、杭州、合肥、武汉、成都、重庆、天津 、中国香港、宁波、新加坡均开设的有线下校区,其他城市可以参加线上网课,享受总部师资~

