2026澳门科技大学硕博课程开启申请

图源 | 澳科大官微
澳门科技大学 2026 年秋季硕博课程已于9月10日开放申请。首轮申请截止至11月19日,分批次择优录取,额满即止。想申请的同学抓紧啦!
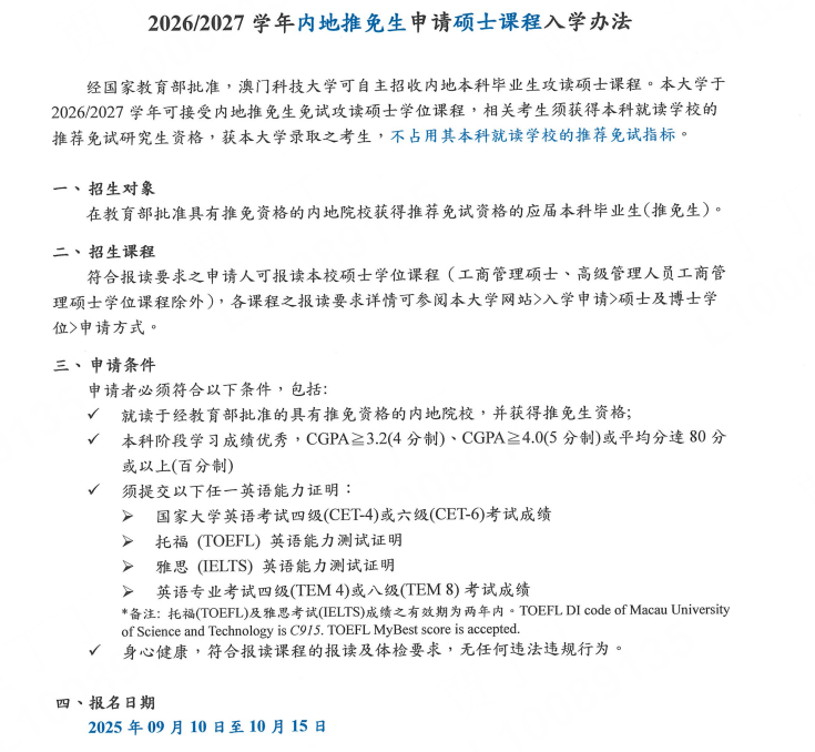
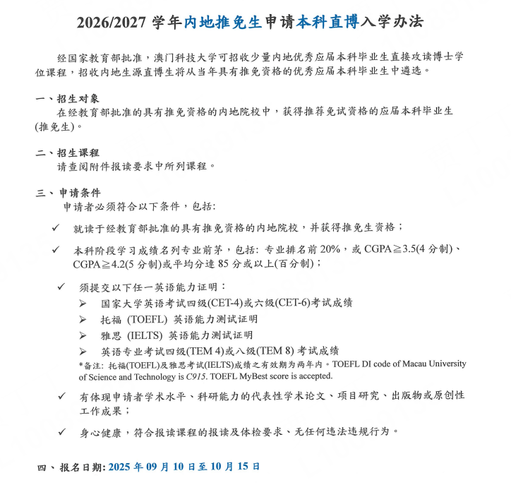
一、重要日程
| 申请方式 | 推免入学保荐入学本科直博 | 普通入学(第一轮) |
| 报名时间 | 2025年9月10日 - 10月15日 | 2025年9月10日 - 11月19日 |
二、招生课程

* 澳门科技大学的硕士课程均为全日制。其中,中医药硕士、中药学硕士、中西医结合 - 临床医学硕士、药学硕士这 4 个专业学制为 2.5 年,其余所有硕士专业学制均为2 年。

* 大部分博士专业为3年全日制课程,通常为一年修读课程,其余两年以论文写作为主。
三、申请方式
澳科大的硕博项目主要有推免入学、保荐入学和普通入学三种方式。
其中,申请中医学、中药学、中西医结合临床医学、药学这4个专业还需要申请者在递交网申之前提前先联系意向导师。
01、推免入学
推免生申请硕士课程:

推免生申请本科直博:

02、保荐入学

03、普通入学
• 硕士:须具备学士学位/本科学历
• 博士:须具备硕士学位(本科直博者除外)
除特别注明外,应届/往届毕业生均可报读
• 报读语言要求及特殊要求:
- 部分专业需提供语言成绩,条件满足的申请人需要参加学校的面试;
- 具体专业的语言成绩要求及特殊报读要求,例如要求本科学历与该硕士学位课程相关,或具备相关专业证书,或需有多年工作经验等,请以官网信息为准。
四、申请材料
01、硕士申请
•身份证明文件
•学士学位证书/毕业证书
•学士学位/学历认证文件(内地申请人适用)
•学士总成绩单
•推荐信
•个人陈述
•个人彩色证件照
•报读以下硕士课程者,须提交研究计划(具体要求请见官网)
- 中医学硕士
- 中药学硕士
- 中西医结合临床医学硕士
- 药学硕士(需提交英文研究计划)
- 食品与营养科学硕士(需提交英文研究计划)
- 临床医学硕士*(需提交英文研究计划)
•报读以下学院的硕士课程申请人,须提交英语能力证明。英语成绩接受大学英语四六级、雅思、托福等。
- 创新工程学院
- 医学院(含药学院)(护理硕士除外)
- 商学院(MBA、EMBA除外)
- 国际学院
•工作证明信:报读工商管理、高级管理人员工商管理硕士课程者适用
•作品集:报读设计学、美术学、建筑学硕士课程者适用
•音乐成果:报读创新音乐硕士课程者适用
•简历:报读创新音乐硕士课程者适用
•意向导师联络表:报读食品与营养科学硕士课程者适用
02、博士申请
•身份证明文件
•硕士学位证书
•硕士学位/学历认证文件(内地申请人适用)
•硕士总成绩单
•学士学位证书/毕业证书
•学士总成绩单
•博士研究计划(报读公共卫生学博士、生物医学科学博士课程者必须以英文撰写研究计划)
•推荐信(至少两封)
•个人陈述
•个人彩色证件照
•报读以下学院的博士课程申请人,须提交英语能力证明。英语成绩接受大学英语四六级、雅思、托福等。
- 创新工程学院
- 医学院(含药学院)
- 商学院(DBA除外)
- 国际学院
- 可持续发展研究所
•工作证明信:报读工商管理博士、电影管理博士学位课程者适用
•作品集:报读设计学、美术学、建筑学博士课程者适用
•音乐成果:报读音乐学博士学位课程的音乐理论与实践专业者适用
•简历:报读音乐学博士、休闲管理博士课程者适用
•意向导师联络表:报读公共卫生学博士、生物医学科学博士课程者适用
五、学费参考
硕士课程

博士课程

* 26/27学年学费暂未更新,以25/26学年学费作为参考。

