以上海为例,目标“三公”学校拿到面单的学生简历最好达到小托福850+、剑桥PET卓越,实际考察的程度大概是PET优秀范围内。
在为孩子选择英语能力认证时,剑桥KET/PET 、小托福是家长们关注的热门选项。它们不仅能科学、客观地检验孩子的英语水平,还能在备考过程中全面提升孩子的英语能力。
面对这两个热门考试,家长该如何为孩子做出明智选择?一起来看详细解析!

01、剑桥KET、PET是什么?考什么?
KET和PET属于“剑桥通用英语五级考试”(MSE),由剑桥大学英语考评部开发,专为非英语母语者设计。该考试共分五个级别,依难度递增为:
KET (Key)
PET (Preliminary)
FCE (First)
CAE (Advanced)
CPE (Proficiency)
大多数小升初阶段的孩子,主要以报考KET和PET为主。
KET——英语起跑的第一证
对应CEFRA2水平
考试时长:70分钟(阅读+写作)+ 30分钟(听力)+ 10分钟(口语)
能力对标:相当于初中毕业英语水平,能进行日常基本沟通,如自我介绍、问路、简单对话等。
PET——迈进中级的关键一步
对应CEFRB1水平
考试时长:90分钟(阅读+写作)+ 30分钟(听力)+ 12分钟(口语)
能力对标:相当于高中毕业英语水平,能在生活场景中进行实际交流,并为后续专业英语学习打下基础。
有趣的是,KET/PET(校园版)和雅思(IELTS)实属“同门兄弟”,均来自剑桥大学考试委员会。因其难度与年龄可与雅思衔接,KET/PET也被很多家长称为——“小雅思”。

02、小托福是什么?考什么
小托福(TOEFL Junior)是托福的青少年版,是由美国教育考试服务中心(ETS)设计的标准化英语能力测试,主要面向 11 岁及以上的初中生和低年龄段高中生,用于评估其在学术和社交场景中的英语沟通能力。该考试不局限于特定课程内容,而是聚焦于英语作为教学语言环境下所需的核心技能。
适合年龄:11-17岁中小学生
考试特点:由美国ETS开发,重点关注学生在英语教学环境中的学术交流能力
考试形式:听力、语言形式与含义、阅读三部分
难度定位:与大学托福考试一脉相承,专为中小学生量身定制

小托福难度比较高,但在它之前,还有小小托福TOEFL Primary,而且小小托福还分了1阶、2阶,而且在小托福的官方教材里,有Starter预备托福。Starter的难度比欧标A1还要低,一下就把整个起点难度降下来了,让稍微有点英文基础的孩子都能够得着。
完整进阶路线:TOEFL Primary-TOEFL Junior-TOEFL
03、小托福/KET/PET如何选择
不同的考试有不同的针对性,具体可以根据年龄和学习目的来选择。
👉小托福在三者中难度最高,适合11-17岁学生,主要考察学生在学习和工作中的英语能力,单项包括听力、语言形式与含义、阅读,具有一定学术性,词汇量要求在4000左右。如备考国际初高中,建议小托福准备860+。(满分900分)
对于已经决定日后要出国、要经历托福雅思考试的学生来说,参加小托福考试能帮助日后更顺利地接轨托福雅思。
👉KET是适合二年级到四年级学生的英语入门级考试,词汇量要求在1500左右,很多同学在一年级就拿下了KET的证书。KET考试包括阅读、写作、听力、口语四项。阅读写作占比60%(60分钟),听力占比30%(30分钟),口语占比10%(10分钟)。建议备考复习时间3-6个月。如备考国内外国际小学/初中,KET证书会有一定的帮助,是学生英语能力情况的绝佳证明。
👉PET则更适合四年级到六年级的小朋友,难度比KET大,词汇量要求更高,在3500左右。写作与阅读部分90分钟,听力部分30分钟,口语部分10-12分钟,共计2小时15分钟左右。建议准备6-8个月。
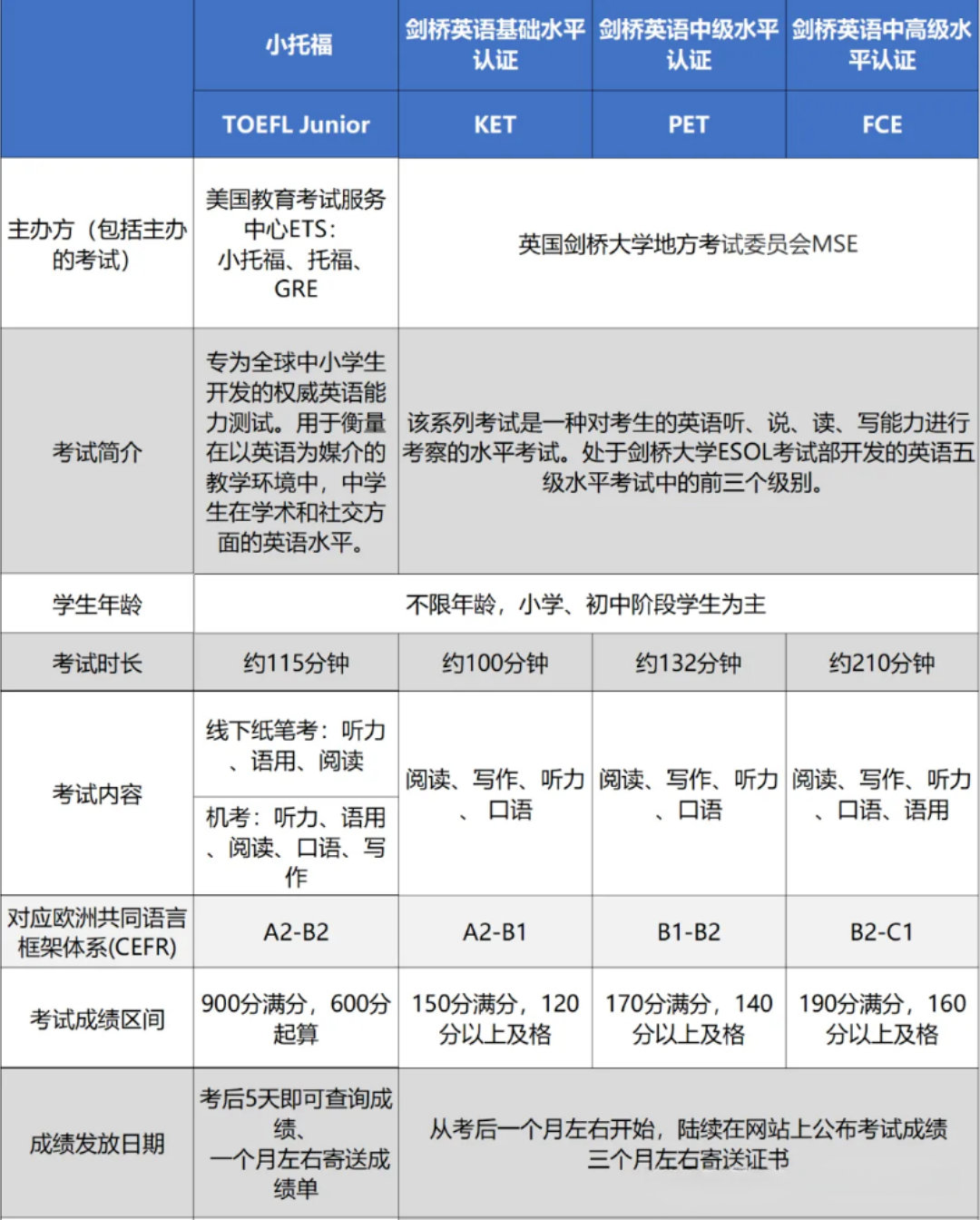
为了让大家更直观地感受KET/PET/FCE与小托福区别,可以看下图:

官方对于KET、PET报考没有年龄限制,只要英语水平达标就可以去参加考试,一些规划意识超前的家长会让孩子在一年级就开始备考。
正常情况下,如果1-3年级的孩子达不到小托福的语言要求水平,可以先通过学习KET/PET,或者英语基础衔接课程打下夯实的英语基础,在基础阅读、听力和语法能力提高后连接小托福课程。
从考试内容来看,小托福的学术性质更强,对于已经决定日后要出国、要经历托福雅思考试的学生来说,参加小托福考试能帮助日后更顺利地接轨托福雅思。
04、机构小托福/KET/PET课程
机构教育细化小学阶段英语学习的时间线,找到了英文的科学辅导方式,针对不同阶段目标同学开设课程。开始针对不同基础不同阶段学生的语培课程。
1、KET/PET课程
适合学生:G1-G2,词汇量500以内
学习目标:衔接小托福,或近期有KET/PET考试计划
把国际原版think教材融入教学中,同时加入ket和pet考试训练课。让学生提高听说读写综合能力,同时,有备考标化考试的能力。
2、小托福课程
机构小托福课程基础段
适合学生:G3-G4
学习目标:小托福目标分700分+→
机构小托福课程强化-冲刺班
适合学生:G4-G6
学习目标:小托福目标分780+、850+
在机构学小托福/KET/PET课程的优势?
优势一:超强师资团队
在教学水平上,我们的老师都是语言或教育专业出身,由康奈尔刘老师领头,教学团队配置了学历背景强、辅导经验足的导师阵容。
每位老师都对自己的主授科目有非常深入的研究,通过多样化的教学方法,全面提升学生的听、说、读、写能力。针对KET、PET、小托福等考试,不仅深谙各类题型的设计和考察重点,更能够根据学生的基础和目标,制定精准的备考策略。
优势二:细致督导服务
督导服务:每日单词+补充习题,定期线下答疑,阶段性测试深度复盘。
机构语培课程同步提升英语语言能力+应试能力,无论孩子是“坚定留学路线”“国内外双轨”还是“主攻体制内英语”,在英语学习上本质的诉求就只有一条:提升英语语言能力,自如听说读写,同时能应对各种考试斩获高分。
