2025第42届物理竞赛决赛理论试题&答案发布!

2025第42届全国中学生物理竞赛决赛理论试题刚刚发布,我们第一时间拿到了试题及答案。以下为试题的具体内容:

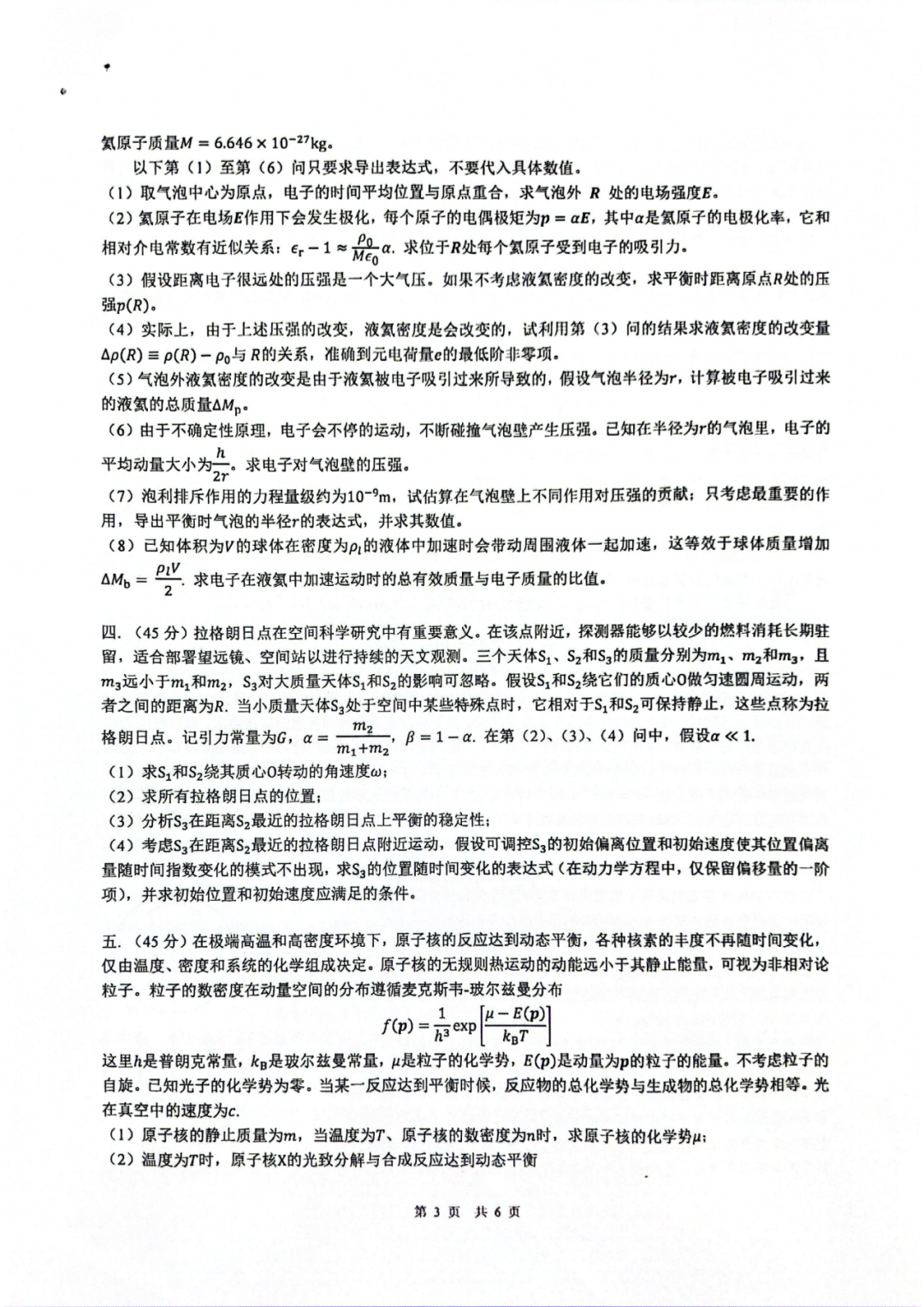
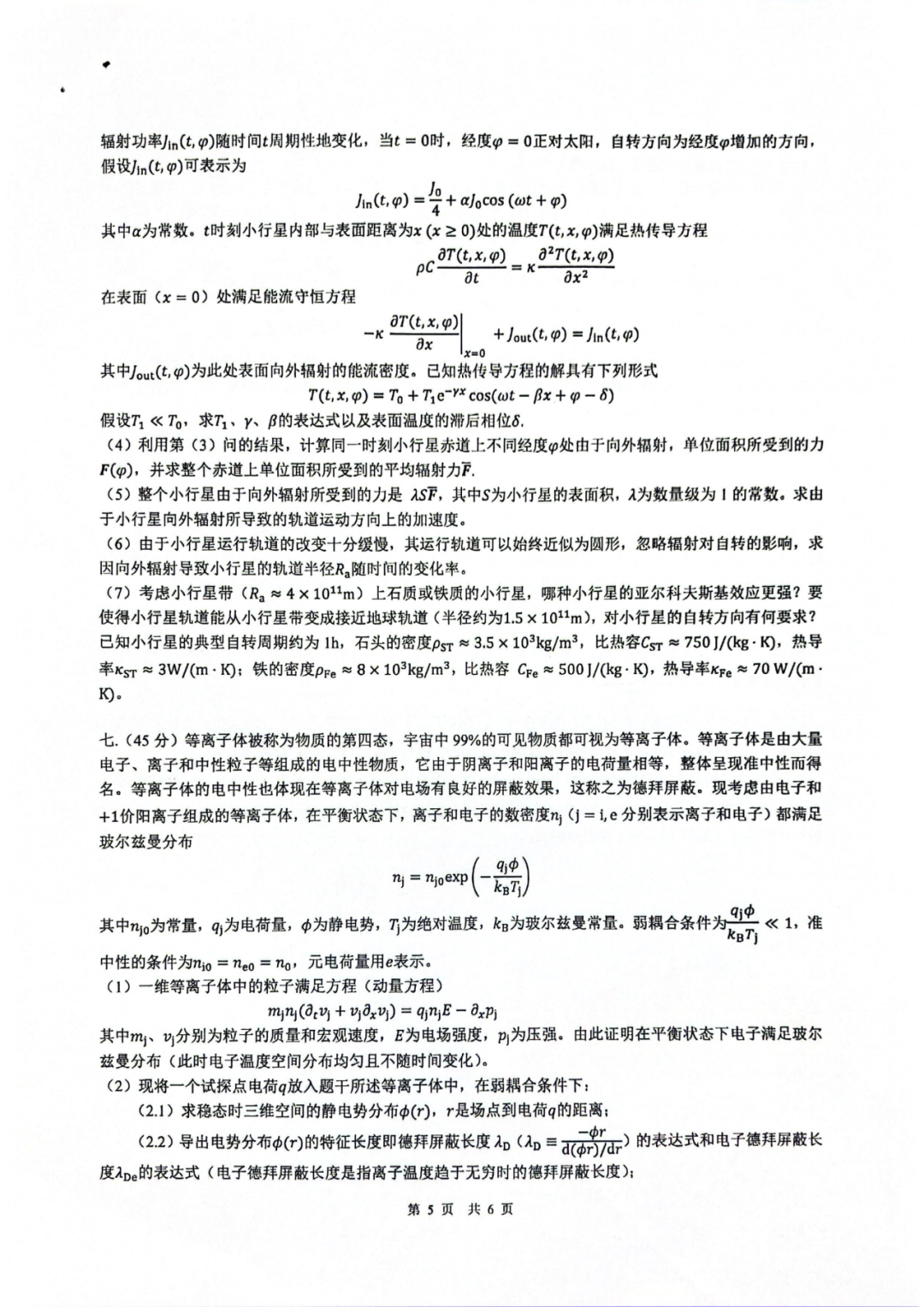
决赛理论试题

理论试题

试题&答案丨2025第42届物理竞赛决赛理论试题&答案发布!试题&答案丨2025第42届物理竞赛决赛理论试题&答案发布!试题&答案丨2025第42届物理竞赛决赛理论试题&答案发布!试题&答案丨2025第42届物理竞赛决赛理论试题&答案发布!试题&答案丨2025第42届物理竞赛决赛理论试题&答案发布!试题&答案丨2025第42届物理竞赛决赛理论试题&答案发布!

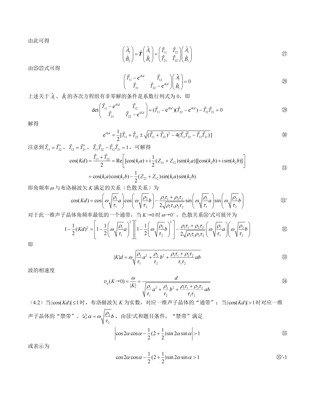
理论试题答案

试题&答案丨2025第42届物理竞赛决赛理论试题&答案发布!试题&答案丨2025第42届物理竞赛决赛理论试题&答案发布!试题&答案丨2025第42届物理竞赛决赛理论试题&答案发布!试题&答案丨2025第42届物理竞赛决赛理论试题&答案发布!试题&答案丨2025第42届物理竞赛决赛理论试题&答案发布!试题&答案丨2025第42届物理竞赛决赛理论试题&答案发布!试题&答案丨2025第42届物理竞赛决赛理论试题&答案发布!试题&答案丨2025第42届物理竞赛决赛理论试题&答案发布!试题&答案丨2025第42届物理竞赛决赛理论试题&答案发布!试题&答案丨2025第42届物理竞赛决赛理论试题&答案发布!试题&答案丨2025第42届物理竞赛决赛理论试题&答案发布!试题&答案丨2025第42届物理竞赛决赛理论试题&答案发布!试题&答案丨2025第42届物理竞赛决赛理论试题&答案发布!试题&答案丨2025第42届物理竞赛决赛理论试题&答案发布!试题&答案丨2025第42届物理竞赛决赛理论试题&答案发布!试题&答案丨2025第42届物理竞赛决赛理论试题&答案发布!试题&答案丨2025第42届物理竞赛决赛理论试题&答案发布!试题&答案丨2025第42届物理竞赛决赛理论试题&答案发布!试题&答案丨2025第42届物理竞赛决赛理论试题&答案发布!试题&答案丨2025第42届物理竞赛决赛理论试题&答案发布!试题&答案丨2025第42届物理竞赛决赛理论试题&答案发布!试题&答案丨2025第42届物理竞赛决赛理论试题&答案发布!试题&答案丨2025第42届物理竞赛决赛理论试题&答案发布!试题&答案丨2025第42届物理竞赛决赛理论试题&答案发布!试题&答案丨2025第42届物理竞赛决赛理论试题&答案发布!试题&答案丨2025第42届物理竞赛决赛理论试题&答案发布!

【竞赛报名/项目咨询+微信:mollywei007】

上一篇

IGCSE跟国内高中内容有什么差别?IGCSE课程全面解析!附IGCSE培训课程

下一篇

为什么不建议大家背牛剑面试真题?

你也可能喜欢

  • 暂无相关文章!

评论已经被关闭。

插入图片
返回顶部