考研笔试结束后,不少同学都会进入一段“空窗期”——要么等着复试通知,要么对着即将到来的研究生生活有点迷茫。老师真心建议:千万不要浪费这段时间,趁现在学托福、考托福,好处多多!
复试面试加分
考研复试不只是看笔试分数,面试表现往往能定成败。尤其是热门专业、重点院校的复试,大家专业基础都差不多,这时英语能力就成了拉开差距的关。
和四六级不一样,托福更侧重考察学术场景下的英语能力,听、说、读、写都覆盖到了,能直接体现你读英文文献、做国际交流的潜力。将托福成绩写在复试简历上含金量会远超四六级成绩。
毕竟研究生天天要跟英文文献打交道,说不定还要参与国际学术会议,导师当然更愿意要英语好、不用额外补课的学生。另外,不少院校复试会有英语听说测试,备考托福时练的听力和口语逻辑,直接就能用在这儿,帮你轻松过关。
免修英语课
研究生阶段基本都有必修的英语课,但只要你能考出合格的托福成绩,很多学校都允许免修。
不用上英语课,你就不用把时间耗在基础英语学习上,能专心攻专业课程、跟着导师做科研、写论文。更重要的是,免修还能避免英语课成绩拉低你的整体GPA,让你能更专注于核心学业,为后续申奖学金、读博、找工作打基础。
提醒一句,不同学校的免修标准不一样,一般要求托福80-90分以上,提前考出来,入学就能直接享受这个福利,不用再为英语课分心。英语免修分数要求可参考下图,具体以学校官网为准:

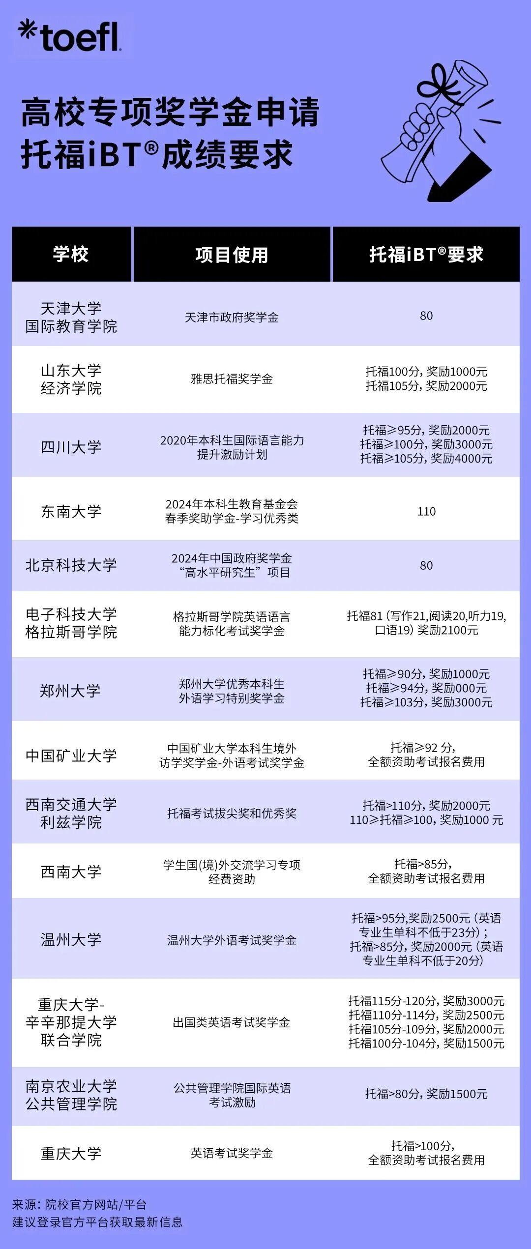
申请外语考试奖学金
托福成绩,还有一个隐藏福利:可以申请专门的外语奖学金。
成绩越高,对应的奖励金额也越有竞争力,有些学校甚至会直接为你报销考试费——这相当于考托不仅提升自己,还能顺带“回血”一笔,可说是实实在在的鼓励了。

拓宽未来选择
除了前面这些立竿见影的好处,考研后考托福还有个关键优势——帮你拓宽未来赛道,多留几条退路和出路。不管是考研结果不及预期,还是想为长远发展铺路,托福成绩都能派上大用场。
首先,如果初试成绩不理想,考出的托福成绩能直接帮你转向留学赛道——目前全球多数国家和院校都高度认可托福,有了成绩就能节省后续备考时间,顺利衔接留学申请。
其次,提升求职竞争力。现在很多企业,尤其是外企、跨国公司、高端服务业以及科研院所,招聘时都格外看重英语能力,还会明确参考语言成绩,而托福作为国际通用的权威证明,比四六级更有说服力,能让你在求职大军中快速脱颖而出。
最后,助力继续深造和国际交流。不管是想读博(尤其是申请国外博士项目),还是参加学校的联合培养、交换生等国际交流项目,托福成绩都是基本门槛,提前考出高分,就能抓住机会,感受不同的学术氛围,积累更优质的人脉和资源。
考研后是备考黄金期
从备考节奏来看,考研后学托福其实最划算。一方面,考研时积累的英语基础,比如词汇、语法、阅读能力,都能直接用在托福备考上,不用从零开始;另一方面,从考研结束到研究生入学,有大半年的空闲时间,时间充裕,能系统地练听力、练口语,不用像入学后那样,被学业压力挤得没精力专心备考。
总的来说,考研后考托福真不是多余的事,反而性价比很高。它既能帮你顺利通过复试、免修英语课、拿到奖学金,还能给你的深造、就业、国际交流多铺几条路。趁着考研后的空闲期把托福拿下,能让你的研究生生涯从一开始就占据优势,解锁更多可能!

