上海“三公”学校报名时间已发布,4月10日今日起开始报名。为了帮助家长们更好地了解“三公”学校,提前做好升学准备,倍倍今天为大家整理了2026上海小升初“三公”学校报考全攻略,接下来就为大家揭晓答案!助力孩子成功上岸!

01
三公学校介绍
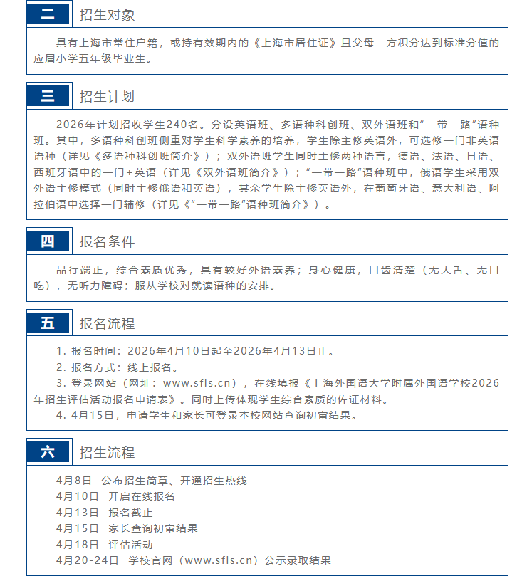
上海三公学校指的是上海外国语大学附属外国语学校、上海市实验学校和上海外国语大学附属浦东外国语学校。
上海市实验学校
上实是上海唯一一所采取小学、初中、高中十年一贯弹性学制的学校(小学4年、初中3年、高中3年,比普通学校缩短了2年的学制),正常情况下学生一路从小学升到大学仅仅需要10年的时间。学生也能够空出更多的时间探索自己的兴趣!上实重视学生的理科能力。考生们要提升数学能力,参加一些数学类的竞赛证明自己,比如AMC8。

上海外国语大学
附属外国语学校
简称“上外附中”,学制7年(初中4年+高中3年),绝大部分学生不用参加中考,在完成初中学业后,参加上外附中校内初三直升考试,通过直升考试的学生升入上外附中高中年级继续就读;未通过的学生须参加中考,升入其他学校。学校比较重视英语与科创,获得证书将更有助于申请,比如英语方面的小托福等。

上海外国语大学
附属浦东外国语学校
简称“浦外”,学校承担着向高校输送外语人才优质生源的重任,每年向全国重点大学外语类专业推荐保送20%以上的优秀毕业生。学校在适当年级开设第二外语,小班教学。浦外重视学生的外语素养,小托福是一个很好的助力,此外学生有象棋特长也会很加分。

02
三公招生流程
上海三公学校招生流程:网报→初审→面谈→正式录取。
三公发布招生简章,并提供在线报名链接,家长只要按照要求填写申请表,补充学生简历并提供证明材料,学校会根据收到的材料发放面单。
上外附中
招生计划:
240人(设英语班、多语种科创班、双外语班和“一带一路语种班”)
招生时间线:
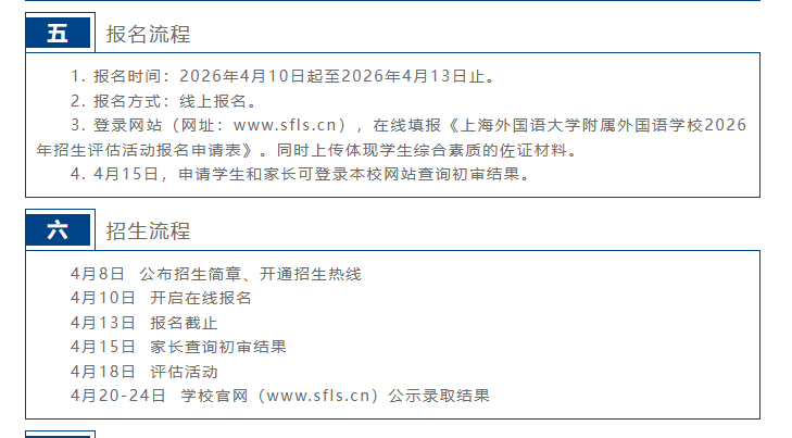
①线上报名:4月10日至4月13日
②初审结果:4月15日可查
③面谈评估:4月18日
④公布录取结果:4月20日-24日

上外附中内部有多个班型,有科创班、双语班、一带一路语种班,报名时需要注意班型的选择。报名勾选接受调剂到东校,大面成绩排名在241-360名的同学有机会进入东校。
上海实验
上海实验学校是十年一贯制学校(小学四年+初中3年+高中3年)。
招生计划:140人
招生时间线:
①登记报名:4月10日10:00至4月15日10:00
②审核结果:4月15日16:00后可查
③面谈评估:待通知

上外浦外
上外浦东附中的学制为初中四年(预备班一年),高中三年(通过学校内部组织的直升考试的学生才能升入本校高中部就读,其余学生参加上海市中等学校高中阶段统一考试,升入其他学校)。
招生计划:
430人(非浦东生源60,浦东生源370)
招生时间线:
①线上报名:4月10日9:00至4月13日9:00
②初审结果:4月16日-17日
③面谈评估:4月18日

03
三公学校对小托福的要求
三公学校录取具体面单配置可以说是多种多样的,但比较硬核的也就是“小托福和AMC8”。两张证书只要手握其一,大概率会同时收获多张面单,一般来说小托福850+比较稳的。
根据往年顺利进入三公学校同学的情况,我们总结出一个大致的分数参考区间,AMC和小托福需要达到以下分数才比较有竞争力:
上实需要AMC8 20分以上+小托福850分以上
浦外需要AMC8 20分以上+小托福800-850分
上外需要AMC8 21分以上+小托福 850 分以上
可以看出,三公备考,AMC8+小托福成绩至关重要。如果孩子英文特别好。小托福850+,拿到上外的面单概率很大;如果还有 AMC8 数学竞赛加持,大概率能拿到上实。
04
机构学员三公录取画像

05
2026小托福考试时间
ETS官方已发布小托福2026年最新考试计划,目前已开放报名。有计划备考小托福考试的同学,可登录小托福官网锁定心仪考位。
报名开放时间:提前6个月开放报名
报名截止时间:考前10个工作日0点
准考证打印:考前5个工作日-考试结束
正式考试时间:9:00-约11:20
*考生请在截止日前完成报名和缴费,报名截止后不再处理退费, 考生因故不能参加考试将视为弃考。

06
小托福备考计划
通常,准备小托福的孩子主要是小学生2-5年级居多。对于体制内非原版小学生,如果只是跟着学校进度,没有课外加量,那么词汇和阅读的输入量肯定是无法满足备考小托福的要求。
如果课外有加量,但只是跟着某一套原版教材比如unlock和Reading Explorer这么慢慢上过来,词汇量还行,但语法体系搭建的还不够完善。
所以,这些孩子们最好能够通过跟一个小托福备考班去系统学习一些阅读精读策略,并搭建一个完善的语法知识体系,才能更快冲刺小托福850+。
对于体制外英语输入量够大的学校,比如星河湾,平和,上中国际等国际学校,那么学校的词汇和阅读输入量都还不错,小托福只要刷刷题,冲刺一轮,了解小托福考察的重点和做题策略基本就可以很轻松考到850+了。
为了让大家更好地判断孩子当前的英文水平和当前孩子存在的问题,我们整理的不同阶段学生的特点和存在的问题,并列给出了相应的教学重点。
说到词汇,孩子们除了拿到纸质版的材料背诵和练习之外,我们还配套了4000词的抽词系统,可以做到单词的中英文释义抽查,拼写抽查等,让孩子们全方位无死角去巩固单词。

(机构小托福4000-Essential words抽词系统和反馈报告)
小托福备考材料
为了让孩子们对备考材料有更多的了解,我们整理了市面上官方的备考资源和一些模考卷,适合不同孩子的备考需求。
07
小托福备考材料


除了以上教材之外,机构也有自编的教材和模考卷,其中包括按照题型分类的B1,B2阶段的材料和难于真题的模考卷,有兴趣的家长们可以联系老师获取哦。

