对金融类商赛感兴趣的同学一定了解过沃顿和SIC商赛。近几年,SIC投资挑战赛已经成为国际课程体系学生(IG/ALevel/AP等)冲商科背景的“黄金商赛”之一。相较于沃顿的难度,对没有基础、但想尽早布局商科方向的G7-G11学生来说,SIC几乎是“入门天花板”!
沃顿和SIC商赛难度对比
01沃顿商赛
WGHS(沃顿全球高中投资竞赛)是由美国宾夕法尼亚大学沃顿商学院举办的国际性投资策略竞赛。参赛学生将以团队形式,分析一个真实客户案例,并为其量身定制投资策略,最终目标是“赢得这位客户”。

1) 晋级:
根据期中报告的评比,前50的队伍会晋级全球半决赛(线上),其中10只队伍将晋级全球总决赛。
2) 奖项:
1.所有参赛并完赛的队伍(按时提交期中和期末报告)都会获得都会获得参赛证明;半决赛和决赛队伍会得到特别证明。 2.决赛和冠军队伍会获得不同程度的网络夏校和网课的参加资格或费用减免。 3.冠军队所在学校可以获得一个半决赛直通名额。
02SIC商赛
SIC中学生投资学术活动是CEE官方认证,由ACME提供学术专业支持,SKT运营的中学生投资学术活动。导师团包括诺贝尔经济学奖得主耶鲁大学Robert Shiller教授,国际知名投资大师吉姆·罗杰斯等。

1) 晋级:
1.交易组别:不涉及晋级。学生可获得个人最佳组合收益荣誉和个人最佳交易笔记荣誉。
2.策略组别:在各区域的总分排名中,策略组别前40%的团队可以直接进阶 SIC S11 全球站研习阶段,实际进阶队伍数量依据该活动季初选站研习阶段参与队伍数量来定。
针对未获得直接进阶资格的团队,将进行全国范围的总分排名,进入前 20%的团队可提交Motivation Letter(简称ML)申请进阶席位,组委会将根据初选站研习阶段成绩排序、ML 提交时间及质量等维度进行综合审核,申请通过后将获得 SIC S13 全球站研习阶段的进阶资格。
2) 初选站荣誉设置:(各阶段分数排名前45%的个人或团队通过申请成绩转化认定获得金级(10%)、银级(15%)、铜级(20%)荣誉证书。
1.交易组别:个人最佳组合收益荣誉
2.策略组别:个人最佳组合收益荣誉;投资杰出团队、最佳股票分析报告奖、最佳组合收益奖
总的来说,SIC参赛门槛更低,参赛要求和周期相对短,获奖种类多,获奖难度相对低;而沃顿投资赛由于其非盈利性质,对学生和队伍的要求更高,通道相对单一,获奖难度更大,不过得奖的含金量会更高。
SIC商赛介绍
//SIC商赛分为交易组和策略组
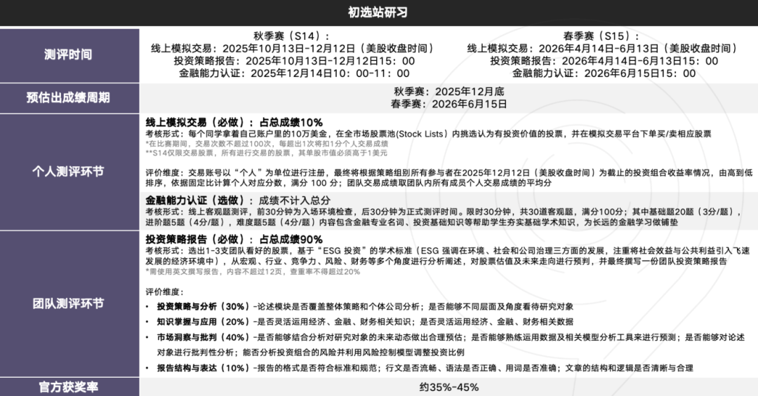
SIC商赛交易组活动信息

SIC商赛策略组活动信息


//SIC商赛含金量
📌亲临投资盛会,链接全球金融智慧:
独特研习体验,探索金融里程碑。亲临巴菲特股东大会,出席奥马哈峰会晚宴,参访全球金融名企,激发商业敏感度与全球视野。
📌构建多元成长体系,助力名校深造:
SIC参与选手经实操与理论等多维度考验,从初级站到全球站,由入门培养专业策略思维,构建投资知识体系,获贴近真实场景学习体验,为赴世界名校深造打基础。
📌解锁AI×ESG,塑造青年领袖担当:
SIC始终坚持贯彻“价值投资”理念。聚焦ESG可持续发展投资,与前沿AI深度融合,贴合联合国可持续发展目标,培养学生社会责任感,助其成新时代高素质复合型人才。
机构SIC商赛辅导课程
SIC商赛交易组
👉课堂形式:线上授课
👉授课时长:初级站:20课时
👉授课时间:具体时间根据老师和学生情况商议。

SIC商赛策略组
👉课堂形式:线上授课
👉授课时长:16课时金融基础班课(6人起)+20课时实训班团队课(4人),其中20课时含赠送的6课时报告协作陪练课
👉全球站:10课时,赠送3课时模拟答辩
👉授课时间:具体时间根据老师和学生情况商议
(全球站课程需要初选晋级后另外安排辅导,咨询了解具体详情)

为什么选择机构?
机构专注国际竞赛辅导已有11年的经验,在商赛方面,不仅有名校毕业的顶尖导师天团,还有多维护航计划、个性化答疑和作品专业打磨等服务,四大配置配合,为学生打造专属致胜法宝!

